本文的重点是:
1.2015年招标评标办法废止!发布2019年竞价交易平台新政策!
2.面对新的评标方法,如何顺利通过清标系统的评审和商务部分的评审?
3、造价人需要解决的招投标问题
●新的评标方法需要新的交易平台。13个交易平台是什么?如何选择?
●13个交易平台的界面格式不一致。怎么对接他们?
...
01
中央明确指出,公共资源交易平台必须统一、规范、公开、透明
3月19日,中央全面深化改革委员会第七次会议明确指出,深化公共资源交易平台整合共享,要坚持“必须推进、统一规范、公开透明、高效服务”的原则,加快平台交易全覆盖,完善分类统一的交易制度规则、技术标准和数据规范,创新交易监管体系,推进公共资源阳光交易,努力提高公共资源配置的效率和公平。


02
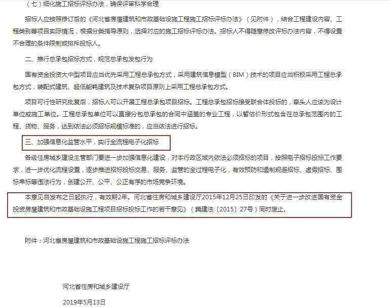
河北省住建厅:加强信息监管水平,实行全过程电子招标
2019年5月13日,河北省住房和城乡建设厅印发了《关于进一步规范国有资金投资的住房建设和市政基础设施项目招投标工作的若干意见的通知》,重点是“加强信息监管水平,实行电子招投标全过程”,并印发了《河北省住房建设和市政基础设施项目招投标评标办法》。同时,2015年12月25日发布的《关于进一步做好住房建设和市政基础设施项目国有资本投资招标投标工作的意见》(发〔2015〕27号)同时废止。


(点击放大观看)
《河北省房屋建筑和市政基础设施工程招标评标办法》还指出:
1.清标系统应当对通过资格审查的投标单位进行清理,并检查:
(1)与招标人给出的工程量清单一致;
(2)费用、税金及安全生产、文明施工措施是否符合有关规定等。
2.商业部分的审查还应审查:
(1)单价构成和水平合理;
(2)不存在严重的不平衡报价,不存在漏项;
(3)从技术与经济相结合的角度,施工组织和技术措施是否合理,数量和机具消耗、成本和利润的确定是否合理。
(4)主要材料规格、型号、价格是否合理等。
03.
改革之后,一定要知道!新竞价政策下新平台的应用!
河北省招标公共服务平台于2019年7月18日发布公告。平台不提供下载招标文件等服务事项的通知

(点击放大观看)
河北省已有13个交易平台成功对接招投标公共服务平台

旧评标方法采用河北省招标辅助评标系统,格式为ExceL和p8qdxm。新评标办法与13个交易平台接口,接口格式不同。目前已知的格式如下:

版权说明:再次感谢原作者的辛苦。如果转载涉及版权问题,请联系我们,我们会尽快处理。
1.《河北招投标公共服务平台 【重点提示】河北省招投标大变革!》援引自互联网,旨在传递更多网络信息知识,仅代表作者本人观点,与本网站无关,侵删请联系页脚下方联系方式。
2.《河北招投标公共服务平台 【重点提示】河北省招投标大变革!》仅供读者参考,本网站未对该内容进行证实,对其原创性、真实性、完整性、及时性不作任何保证。
3.文章转载时请保留本站内容来源地址,https://www.lu-xu.com/fangchan/1190200.html


