当前位置:首页 > 财经

武清租房 楼市|在武清区租房需要花费多少钱?请看这里!

对于很多在外地工作的人来说,最大的支出就是租房;对于有房子的人来说,他们想知道自己的房子能租多少。那么,天津哪个地区房租高?哪个地区房租最实惠?这个列表可以给你以上问题的答案!

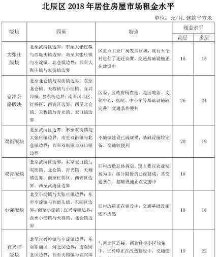
近日,天津市住房和城乡建设委员会发布了《2018年天津市住宅房屋市场租金水平公告》,公布了天津市各地区的租金水平!

根据住房和城乡建设部发布的《商品房租赁管理办法》的相关规定,天津市自2017年起每年公布上一年度房屋租赁市场的租赁水平。2018年,通过分段、重点项目、重点区域相结合的方式发布了天津市住宅租赁市场租金水平,充分真实地反映了去年天津市住宅租赁市场的实际交易情况。双方可以参照同地段(项目)同类型、同质量房屋的租金水平,结合租赁房屋的实际情况,按照平等自愿的原则自行协商房屋租金。司法、税务等部门应委托专业的房地产价格评估机构,对因案件的审理、执行和行政工作而产生的相关房屋市场的租金情况进行评估和确定。

据悉,此次发布的住宅房屋市场租金水平是根据2018年住宅房屋租赁交易数据计算的不含税价格。从物业类型来看,和平区南营门片区朱锐大厦项目中,高层住宅的平均租金水平最高,达到79元/月/建筑平方米。多层住宅租金水平最高的是和平区石楠区裕得利,达到54元/月建筑平方米。

相关问题解释如下:

1.住宅房屋市场的租金水平仅为双方了解和协商租金提供参考。租赁双方可以协商同地段(项目)同类型、同质量房屋的租金水平,结合租赁房屋的实际情况,按照平等自愿的原则自行协商租金。

司法、税务等部门应委托专业的房地产价格评估机构,对因案件的审理、执行和行政工作而产生的相关房屋市场的租金情况进行评估和确定。

二.本次发布的住宅房屋市场租金水平是根据2018年住宅房屋租赁交易数据计算的不含税价格。

三、住宅房屋市场租金水平是指下列房屋的租金水平。建筑有简易家具、家用电器、一般装修(地砖、粉白墙面、卫生间、厨房简易装修)、管道天然气(或煤气)、管道采暖、一般周边环境。

四、政府规定的各种税费由双方按照租赁规定缴纳。水电、煤气、暖气、物业管理、电话、电视收视等费用由双方协商商定。

▌来源:晚间新闻

▌编辑:林·Xi

…….

1.《武清租房 楼市|在武清区租房需要花费多少钱?请看这里!》援引自互联网,旨在传递更多网络信息知识,仅代表作者本人观点,与本网站无关,侵删请联系页脚下方联系方式。

2.《武清租房 楼市|在武清区租房需要花费多少钱?请看这里!》仅供读者参考,本网站未对该内容进行证实,对其原创性、真实性、完整性、及时性不作任何保证。

3.文章转载时请保留本站内容来源地址,https://www.lu-xu.com/caijing/1222596.html

上一篇

鼠类品种大全 生肖纹身之子鼠 鼠类纹身大全

下一篇

别西卜 两部动漫中的别西卜大对比!一部是青春美少女,一部是贵公子类型

武清房屋出租 楼市|在武清区租房需要花费多少钱?请看这里!

  • 武清房屋出租 楼市|在武清区租房需要花费多少钱?请看这里!
  • 武清房屋出租 楼市|在武清区租房需要花费多少钱?请看这里!
  • 武清房屋出租 楼市|在武清区租房需要花费多少钱?请看这里!

imoma 北京上地商圈imoma写字楼楼盘6月写字楼的租金5.85元/㎡·天,出售价格34625元/㎡

楼盘名称imoma写字楼区县-商圈物业类型写字楼15套(其中出租15套)平均租金5.85元/㎡·天(环比上涨24.2%)34625元/㎡(环比上涨1%)16年 2019年6月,北京上地商务区伊莫马写字楼上市写字楼15套,其中上市写字楼出租15套...

小榄房屋出租 小榄这间出租屋竟成卖淫窝点,房东容留他人卖淫嫖娼被刑拘!

  • 小榄房屋出租 小榄这间出租屋竟成卖淫窝点,房东容留他人卖淫嫖娼被刑拘!
  • 小榄房屋出租 小榄这间出租屋竟成卖淫窝点,房东容留他人卖淫嫖娼被刑拘!
  • 小榄房屋出租 小榄这间出租屋竟成卖淫窝点,房东容留他人卖淫嫖娼被刑拘!
钟南山说我国疫苗研发水平与辉瑞差不多 国产疫苗什么时候上

钟南山说我国疫苗研发水平与辉瑞差不多 国产疫苗什么时候上

钟南山,一个家喻户晓的名字,无论是17年前的非典,还是今年的新冠肺炎,有了钟南山,大家的心都是安全的,钟南山院士说的话是有保障的。最近国外的辉瑞疫苗一直在不断的动作,据了解可以预防90%的感染。钟南山表示,国内疫苗研发水平和辉瑞差不多,但广东乃...

98版水浒传全集电视剧 98版《水浒传》严重被低估,水平堪称电视剧最高水准,从未被超越

  • 98版水浒传全集电视剧 98版《水浒传》严重被低估,水平堪称电视剧最高水准,从未被超越
  • 98版水浒传全集电视剧 98版《水浒传》严重被低估,水平堪称电视剧最高水准,从未被超越
  • 98版水浒传全集电视剧 98版《水浒传》严重被低估,水平堪称电视剧最高水准,从未被超越

2013欧冠决赛时间 拜仁2013年欧冠决赛首发阵容今何在?两人仍保持世界级水平

  • 2013欧冠决赛时间 拜仁2013年欧冠决赛首发阵容今何在?两人仍保持世界级水平
  • 2013欧冠决赛时间 拜仁2013年欧冠决赛首发阵容今何在?两人仍保持世界级水平
  • 2013欧冠决赛时间 拜仁2013年欧冠决赛首发阵容今何在?两人仍保持世界级水平

转租房 承租人擅自转租房屋,该如何处理?

介绍:在裁判实务中,房屋租赁纠纷非常常见,很多涉及转租。现行《合同法》从物尽其用的角度支持转租行为,但往往承租人的转租行为未经出租人事先批准,处理方式不同。先看一个案例吧!  福建高等法院 ch_fjgy...

贺州房屋出租 房 屋 出 租

贺州房屋出租 房 屋 出 租

新龙街21号4楼,面积98平米,3室1厅1厨1卫。价格4500元/年。有意者请联系:8181333 中草药公司3层,2室1厅1厨1卫,面积60㎡,价格6500元/年。有意者请联系:8181333 位于平安巷28号,四城学校斜对面,一楼店面出租,...