当前位置:首页 > 房产信息

九大音乐学院最新排名 九大音乐学院录取原则大全

随着2020年艺考临近,很多考生在备考的同时也提前关注了各大艺术院校的招生动态,比如高校招生发生了哪些变化,录取规则是怎样的?

本期详细讲解九大音乐学院的录取规则,希望对考生有所帮助和指导!

中央音乐学院的录取原则

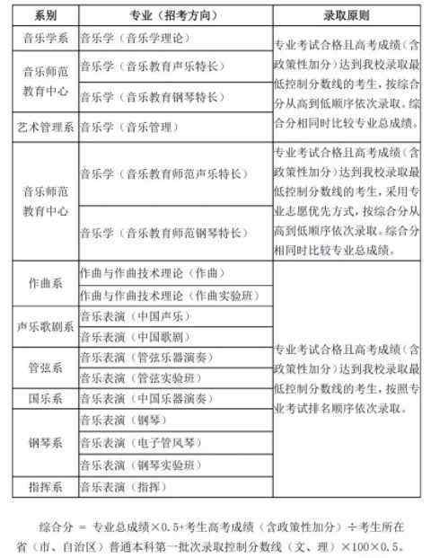
中国音乐学院的录取原则

四川音乐学院录取原则

1.普通本科专业:在考生思想政治品德考核和体检合格,高考文化课成绩达到四川省招生委员会指定的最低录取控制分数线的情况下,按照专业志愿者优先的原则,按照高考文化课成绩由高到低,对符合我院备案比例和分数要求的考生进行德、智、体全面考核。

2.艺术类专业:如果考生通过思想政治品德考核和身体检查,专业考试和高考文化课成绩均达到指定的录取控制分,则按照其报志愿顺序选择符合我院建档比例和分数要求的考生。每个专业的录取规则是:

艺术史理论专业按照专业考试成绩由高到低录取。考生必须在四川省最低录取分数线上得20分。

戏剧、影视文学、广播电视编导、影视编导专业按照高考文化课分数由高到低录取。

本科作曲与作曲技术理论、音乐学、音乐表演、舞蹈、录音艺术、动画、表演、播音与主持、戏剧、影视艺术设计、美术、设计与专业音乐表演、戏剧、影视表演、播音与主持、影视动画、艺术设计、展览艺术设计、公共艺术设计、游戏设计按照专业考试成绩由高到低打分录取。

3.我院同分考生录取办法:

本科层次的公用事业管理、文化产业管理、工业设计、戏剧、影视文学、广播电视编导、专科层次的影视编导按中外语言成绩顺序录取。

作曲与作曲技术理论、录音艺术、音乐学、音乐表演专业按照“视唱练耳与乐理”和高考文化课总分的顺序录取。

本科层次艺术史、舞蹈、动画、表演、播音与主持、戏剧、影视艺术设计、美术、设计,专科层次戏剧、影视表演、播音与主持、影视动画、艺术设计、展览艺术设计、公共艺术设计、游戏设计按照高考文化课总分、中外语言水平依次录取。

4.我们学院所有专业查阅考生档案的比例是1:1。

省外

1.各专业的录取规则是:戏剧、影视文学、广播电视编导专业按照高考文化课成绩由高到低录取;艺术史理论、作曲与作曲技术理论、录音艺术、音乐学、音乐表演、动画、戏剧、影视艺术设计、影视摄影与制作、美术、设计、舞蹈、舞蹈编导、舞蹈表演、表演与播音主持按照专业考试成绩由高到低分录取。

2.我院具有相同专业志愿和档案分数的考生的录取办法:

戏剧、影视文学、广播电视编导专业按中外语言成绩顺序录取。

作曲与作曲技术理论、录音艺术、音乐学、音乐表演专业按“视唱练耳与乐理”顺序录取。

艺术史理论专业按照“艺术理论常识”的等级录取。

摄影、影视摄影、制作专业按照“图片分析”的等级录取。

动画、戏剧、影视艺术设计、美术、设计专业按“素描”科目成绩录取。

舞蹈专业按照“艺术表现”的等级录取;舞蹈编导专业按照《命题舞蹈创作与表演》科目的年级录取;舞蹈表演专业按照《国际标准舞蹈表演》科目成绩排名录取;舞蹈表演专业按照“艺术表现”的等级录取。

表演专业按照“语言”科目成绩录取。

播音与主持艺术专业按照“即兴点评命题”科目的等级录取。

3.其他相关规定:

原则上广播电视编导和戏剧影视文学专业按4:1省份拟定本科招生计划。

音乐表演【声乐、戏曲表演、合唱】、摄影、影视摄影与制作、广播电视编导、戏剧、影视文学、美术、设计等十个专业分别按照考生专业成绩从高到低排序,按照考生报专业志愿顺序录取。

非四川考生非本校第一志愿原则上不予录取。

我们住院的时候,文理兼收;公共外语教学是英语,非英语语言考生要慎重报考。

Xi音乐学院的录取原则

1.我校在本科招生信息网上公布专业合格成绩和基础音乐成绩。

二、考生必须参加全国高考。在国家政策的指导下,我们学校划定了各省文化课录取的最低控制线。

1、艺术史理论、音乐学、作曲与作曲技术理论、舞蹈科学、录音艺术、艺术与科技专业网上考生按专业、按省排序,在招生计划中按高考文化课成绩40%+专业成绩60%折算成综合成绩由高到低录取。+=综合得分。

2.音乐表演、舞蹈编导、舞蹈表演专业网上考生按照专业和省份排序,按照招生计划中高考文化课成绩的20%+专业成绩的80%折算出的综合成绩由高到低录取。+=综合得分。

3.文化课的成绩根据试卷表面成绩之和计入综合得分。

武汉音乐学院录取原则

浙江音乐学院录取原则

天津音乐学院录取原则

上海音乐学院的录取原则

1.通过专业考试的考生必须参加2019年全国普通高等学校招生统一考试。我院作为教育部批准的独立本科艺术院校,自主划定高考文化课最低录取分数线。具体的自我评分说明预计将于7月初在学校官网公布。

2.下列专业高考语文考生成绩合格,音乐学不少于60分,作曲与作曲技术理论、录音艺术、数字媒体艺术不少于50分,上述专业成绩排在专业群招生计划前50%的考生可享受降低高考语文合格标准政策。减少份额根据排名确定,最多减少20分,每次排名减少份额扣1分。

3.音乐学专业、作曲与作曲技术理论专业、音乐表演专业按照专业考试成绩由高到低进行选择。

4.录音艺术专业是根据总成绩从高到低的排名来选择的。转换公式如下:

5.数字媒体艺术专业按照折算总分由高到低的排名进行选择。转换公式如下:

6.在各专业录取原则的基础上,如果专业成绩或“折算总成绩”相同,且相同成绩的学生人数大于剩余计划人数,则逐一对比专业成绩、高考文化课总成绩、语文、外语、数学成绩,选出最佳考生。其中高考文化课总分折算成750分制。语文、外语、数学成绩折算成150分制。

星海音乐学院的录取原则

1.《九大音乐学院最新排名 九大音乐学院录取原则大全》援引自互联网,旨在传递更多网络信息知识,仅代表作者本人观点,与本网站无关,侵删请联系页脚下方联系方式。

2.《九大音乐学院最新排名 九大音乐学院录取原则大全》仅供读者参考,本网站未对该内容进行证实,对其原创性、真实性、完整性、及时性不作任何保证。

3.文章转载时请保留本站内容来源地址,https://www.lu-xu.com/fangchan/1604407.html

上一篇

怎样记单词最快最有效 怎样背英文单词最快最有效,幼儿小学简单英语单词速记

下一篇

evidence的形容词 SAT写作常见evidence的作用

筑梦公寓 打造专业集中式员工宿舍 筑梦公寓树立行业新标杆

  • 筑梦公寓 打造专业集中式员工宿舍 筑梦公寓树立行业新标杆
  • 筑梦公寓 打造专业集中式员工宿舍 筑梦公寓树立行业新标杆
  • 筑梦公寓 打造专业集中式员工宿舍 筑梦公寓树立行业新标杆

宝马z4gt3 【车迷必看】如何打造一辆专业的 宝马Z4 GT3赛车

▲“最有实力的中国汽车经销商”每天为您提供以下精彩的车载内容热岛情形信息视频剪辑其他的 如何打造专业的宝马Z4 GT3赛车宝马Z4 GT3赛车大厦...

电线设备 做中国最专业的电线电缆设备制造商

  • 电线设备 做中国最专业的电线电缆设备制造商
  • 电线设备 做中国最专业的电线电缆设备制造商
  • 电线设备 做中国最专业的电线电缆设备制造商
clearing 成绩要出来了不要怕!你有必要知道的Clearing信息!

clearing 成绩要出来了不要怕!你有必要知道的Clearing信息!

【郎宝】:A级要出成绩了!!!!!   如果您: 幸福来得太突然, 人物爆炸, 实际分数远远高于估计分数, 想冲击梦想学校... 或者 无意中错过了条件, 准备花大量时间申请CIE重新计算积分 或者有1%的人在大学里与人争论... 或者 我错过了公司的学校, 但是充满了血, 我不想屈服于保...

个人简历代写 简历代写专业机构 | 个人求职简历有什么作用?

个人简历代写 简历代写专业机构 | 个人求职简历有什么作用?

对于求职者来说,简历是获得工作机会的敲门砖。当今社会找工作的方式很多,但简历适合每一阶段的每一种面试。招聘人员打开招聘邮箱,吸引他眼球的是简历,所以简历的质量直接影响求职的成败。制作一份优秀的简历是走向成功的第一步。 可能你还没有完全意识到简历在求职中的意义。我们来看一些有趣的数字:在美国...

电源线生产厂家 做中国最专业的电线电缆设备制造商

  • 电源线生产厂家 做中国最专业的电线电缆设备制造商
  • 电源线生产厂家 做中国最专业的电线电缆设备制造商
  • 电源线生产厂家 做中国最专业的电线电缆设备制造商

复核成绩有成功的吗 对初试成绩有疑问怎么办?可以申请复查吗?

  • 复核成绩有成功的吗 对初试成绩有疑问怎么办?可以申请复查吗?
  • 复核成绩有成功的吗 对初试成绩有疑问怎么办?可以申请复查吗?
  • 复核成绩有成功的吗 对初试成绩有疑问怎么办?可以申请复查吗?

皇女的踪迹 专业坑爹?DNF天界叛乱剧情线梳理(二)

  • 皇女的踪迹 专业坑爹?DNF天界叛乱剧情线梳理(二)
  • 皇女的踪迹 专业坑爹?DNF天界叛乱剧情线梳理(二)
  • 皇女的踪迹 专业坑爹?DNF天界叛乱剧情线梳理(二)