中新网北京9月16日电人社部15日对外公布国家职业资格目录,教师、注册会计师等140项职业资格列入。其中,41项职业资格为准入类,也就是要“持证上岗”。根据要求,目录之外一律不得许可和认定职业资格。所以,考证的人注意了,先看看你要考的职业资格是否在目录里,不在话的就要慎重了。
人社部。中新网记者 李金磊 摄
140项职业资格列入国家目录
9月15日,人社部印发《关于公布国家职业资格目录的通知》,向社会公布国家职业资格目录。该目录共计140项职业资格。
人社部表示,国家按照规定的条件和程序将职业资格纳入国家职业资格目录,实行清单式管理,目录之外一律不得许可和认定职业资格,目录之内除准入类职业资格外一律不得与就业创业挂钩。
为什么要公布国家职业资格目录?人社部指出,建立公开、科学、规范的职业资格目录,
有利于明确政府管理的职业资格范围,解决职业资格过多过滥问题,降低就业创业门槛;有利于进一步清理违规考试、鉴定、培训、发证等活动,减轻人才负担。
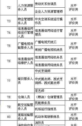
国家职业资格目录1
国家职业资格目录2
国家职业资格目录3
41项准入类职业资格 需“持证上岗
”在140项职业资格中,专业技术人员职业资格59项,含准入类36项,水平评价类23项;技能人员职业资格81项,含准入类5项,水平评价类76项。
可见,准入类职业资格共有41项,意味着这类职业需要“持证上岗”,包括教师资格、法律职业资格、注册会计师、拍卖师、医生资格、护士执业资格、新闻记者职业资格、焊工、房地产估价师、会计从业资格,等等。
值得一提的是,很多人注意到,此前被建议取消的会计从业资格,依然出现在目录中。不过,目录对其特别进行了备注:“现已进入修法程序,视相关法律修订情况依法作出调整。”
记者了解到,取消会计从业资格涉及到修订《会计法》,根据财政部近期发布的消息,目前《会计法》修订工作已全面启动。
职业资格被取消后,证书是否有效?
据了解,2013年以来,人社部按照国务院要求,连续7批集中取消434项职业资格许可和认定事项,削减比例达70%以上,诸如餐厅服务员、保洁员、插花员等职业资格均被取消。
很多人关心,原有的职业资格被取消了,不在目录中,那么,原来取得的这部分职业资格还有效吗?
对此,人社部职业能力建设司副司长王晓君回应称,关于专业技术人员职业资格,
部分职业资格取消后,原取得的资格可以作为具有相应专业技术能力和水平的凭证,原有资格仍可以作为聘任相应专业技术职务的依据。
确有必要的,将会同有关部门组织一次性收尾考试。关于技能人员职业资格,王晓君说,2016年人社部印发了《关于做好取消部分技能人员职业资格许可认定事项后续工作的通知》,其中明确对取消前取得的职业资格证书,可作为水平能力的证明。
资料图:四川一高校举办职业技能大赛。 安源 摄
职业资格目录以后会进行调整吗?
国家职业资格目录是不是固定不变,以后会调整吗?对此,人社部明确,
目录接受社会监督,保持相对稳定,实行动态调整。
人社部专业技术人员管理司副司长李金生表示,下一步将建立职业资格目录动态调整机制。涉及修法的职业资格,视相关法律修订情况依法作出调整。新设职业资格由人力资源社会保障部会同国务院有关部门组织专家进行评估论证、广泛听取社会意见,按程序报经国务院批准后纳入目录。
另外,国家职业资格目录公布后,社会上其他水平评价活动还能进行吗?对此,王晓君表示,各地区、各部门未经批准不得在目录之外自行设置国家职业资格。
行业协会、学会等社会组织和企事业单位可依据市场需要自行开展能力水平评价活动,
同时,王晓君强调,但不得变相开展资格资质许可和认定,证书不得使用“中华人民共和国”、“中国”、“中华”、“国家”、“全国”、“职业资格”或“人员资格”等字样和国徽标志。对违法违规设置实施的职业资格事项,发现一起、严肃查处一起。
附:国家职业资格目录中的81项技能人员职业资格。
1.《国家职业资格网 国家职业资格目录官方版名单完整版 41项职业资格名单》援引自互联网,旨在传递更多网络信息知识,仅代表作者本人观点,与本网站无关,侵删请联系页脚下方联系方式。
2.《国家职业资格网 国家职业资格目录官方版名单完整版 41项职业资格名单》仅供读者参考,本网站未对该内容进行证实,对其原创性、真实性、完整性、及时性不作任何保证。
3.文章转载时请保留本站内容来源地址,https://www.lu-xu.com/shehui/149595.html