人民网石家庄4月20日电 近日,河北省市场监督管理局在全省范围内组织开展了口罩、防护服等防疫用品领域认证活动专项整治行动,各级市场监管部门围绕口罩、防护服等防疫用品生产企业的出口认证情况进行了逐一摸排,发现个别国内机构不是国家认监委批准的合法认证机构、个别国外组织不是欧盟官方授权的公告机构或者超出了授权范围认证。特此警示、提醒相关企业,在办理欧盟“CE认证”时,应选择国家认监委批准的合法认证机构或者欧盟官方授权公告机构,谨防上当受骗。

  截至2020年4月13日,国内具备欧盟公告机构资质可以开展口罩等产品认证业务的认证机构有9家,包括通标标准技术服务有限公司、莱茵检测认证服务有限公司、上海天祥质量技术服务有限公司、南德认证检测有限公司、德凯质量认证有限公司、英标管理体系认证有限公司、特思达纺织检定有限公司、安诺尔认证服务有限公司、华夏认证中心有限公司等。

  名单实时更新,查看最新名单及联系方式可访问国家认监委网站http://www.cnca.gov.cn。

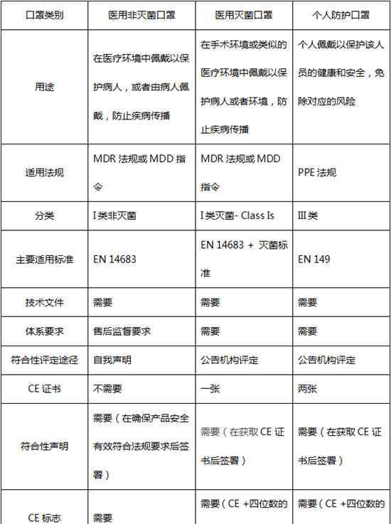
  为便于

公众更清楚了解医用口罩和个人防护口罩出口欧盟流程异同

,特编制下表,供参考。

  详细信息可参考国家认监委行业动态信息:口罩等防疫用品出口欧盟准入信息指南

  如发现防疫用品领域认证违法违规行为,请拨打12315投诉举报,各级市场监管部门将从严从快查处。

原标题:別上當!辦理口罩等防疫用品出口認証要認准合法機構

1.《口罩出口认证 中国口罩出口要什么认证怎么办理流程 需要哪些资料资质介绍》援引自互联网,旨在传递更多网络信息知识,仅代表作者本人观点,与本网站无关,侵删请联系页脚下方联系方式。

2.《口罩出口认证 中国口罩出口要什么认证怎么办理流程 需要哪些资料资质介绍》仅供读者参考,本网站未对该内容进行证实,对其原创性、真实性、完整性、及时性不作任何保证。

3.文章转载时请保留本站内容来源地址,https://www.lu-xu.com/shehui/175573.html