涨学问

老朋友请分享到朋友圈或者微博

又是一个年末

还有十天,2018年就结束了

年终岁末

想想年初设定的那些目标和计划

都实现了吗?

是不是想说

这一年,依然没有攒下多少钱?

不要紧

今天小胖儿就想告诉你们

在北京有很多补贴和救助

比如

如公租房租金补贴

技能技术补贴

人才补贴及生活补贴

... ...

北 京 生 活 补 贴

1

三类特困人员可享六项救助供养

北京市特困人员救助供养实施办法即日起正式施行。根据办法规定,政府将为符合条件的三类特困人员提供基本生活条件、疾病治疗、丧葬办理、住房救助、教育救助、照料服务六大项救助供养。

根据办法,具有本市户籍的老年人、残疾人以及未满16周岁的未成年人,并同时具备无劳动能力、无生活来源且无法定赡养、抚养、扶养义务人,或者其法定义务人无履行义务能力的三类人群,被纳入特困人员救助供养范围。

2

高龄和失能老人每月补贴

2017年北京市《经济困难的高龄和失能老年人居家养老服务试点区老年人能力评估办法》,将在西城、朝阳、海淀、顺义、密云五个区试点,由政府组织实施老年人能力评估,确定困难老年人的失能等级。

经评估符合条件的,将给予相应补贴。补贴金额由各区自行确定,但原则上每月不低于300元。补贴按月发放,仅限于在本市各失能照料服务单位消费。

3

低保老人入住养老院月补贴

政策明确,北京福利机构收住失能老年人和残疾人50名以上的,最高可获得60万元的补贴。同时,低保家庭入住社会福利养老机构的,每人可获得1200元每月的补贴。有需求的市民可向街道办事处和乡镇政府申请。

4

残疾人可申请救治补贴

北京肢体残疾人可申请救治,并获得30%-100%的医疗补贴。活动向年龄在3至16岁、贫困的对症肢残人提供医疗补贴,具体额度分为自费部分100%救助补贴及自费部分50%救助补贴,向其他年龄阶段的对症肢残人提供自费部分30%的救助补贴。

北 京 公 租 房 租 金 补 贴

1

补贴对象

北京承租公租房的本市城镇户籍家庭同时具备以下四项条件的,可以申请公租房租金补贴:

1、申请当月前12个月家庭人均月收入不高于2400元;

2、除承租的公租房外,无其他住房;

3、3人及以下家庭总资产净值57万元及以下;4人及以上家庭总资产净值76万元及以下;

4、所承租的公租房是通过市、区住房保障管理部门公开配租方式获得。

提示:取得廉租住房实物配租或廉租住房租金补贴资格的家庭,可继续申请公租房租金补贴,符合规定条件的申请家庭,区住房保障管理部门取消廉租住房实物配租或廉租住房租金补贴资格后,按照规定的标准核定公租房租金补贴。

2

补贴标准

计算公式:公租房租金补贴=公租房租金标准×补贴比例×补贴面积

补贴面积:公租房租金补贴建筑面积上限为60平方米。承租家庭所租房屋建筑面积超过补贴面积上限的,按上限取值;低于上限的,按实际承租建筑面积取值。

公租房租金补贴比例:

3

发放流程

1、承租家庭办理补贴领取手续

自公共租赁住房租赁期限开始之日起,取得公共租赁住房租金补贴资格的承租家庭可到户籍所在地街道办事处(乡镇人民政府)住房保障管理部门办理租金补贴领取手续。

携带材料:户名为本人的租金代扣银行卡及复印件、身份证件、公共租赁住房租赁合同、《北京市公共租赁住房租金补贴资格通知单》等资料。

2、街道办事处(乡镇人民政府)住房保障管理部门核对资料

街道办事处(乡镇人民政府)住房保障管理部门核对申请人提供的上述资料,留存银行卡复印件,通过系统打印《北京市公共租赁住房租金补贴信息确认单》,交由申请人核对无误后签字确认。申请人确认后,街道办事处(乡镇人民政府)住房保障管理部门通过系统将《北京市公共租赁住房租金补贴信息确认单》提交区住房保障管理部门复核。

3、区住房保障管理部门复核

区住房保障管理部门在5个工作日内对街道办事处(乡镇人民政府)住房保障管理部门提交的《北京市公共租赁住房租金补贴信息确认单》予以复核。复核通过后,街道办事处(乡镇人民政府)住房保障管理部门通过系统打印《北京市公共租赁住房租金补贴发放通知单》,并送达给申请人。租金补贴起始发放时间为租赁期限开始之日的次月。

4、发放租金补贴

①公共租赁住房产权人每月5日(含)前须在系统中确认上月公共租赁住房租金交纳情况,并通过系统报送区住房保障管理部门。区住房保障管理部门通过系统生成公共租赁住房租金补贴应发明细,确认后于每月20日前通过银行将租金补贴发放给租金补贴家庭。

②租金补贴家庭未交纳租金的,区住房保障管理部门暂不发放租金补贴,待其补齐相应租金后一并补发。

③因公共租赁住房租赁合同提前终止,租金交纳不足整月的,当月租金补贴不予发放。

北 京 技 能 补 贴 申 请

自2017年1月1日起,取得相应职业资格证书且累计缴纳36个月及以上失业保险的企业职工,自证书核发之日起,12个月内可申领“技能提升补贴”,最高2000元。

1

申请条件

①取得技能人员职业资格证书或职业技能等级证书、申请技能提升补贴时,属于企业职工的;

②在本市依法参加失业保险并累计缴纳失业保险费36个月以上的;

③自2017年1月1日起取得初级、中级、高级技能人员职业资格证书或职业技能等级证书的。

符合申请条件的企业职工可在职业资格证书或职业技能等级证书核发之日起12个月内,到本人户籍地或居住地街道社保所申请技能提升补贴。

2

补贴标准

取得初级职业资格证书或职业技能等级证书的,补贴标准为1000元;

取得中级职业资格证书或职业技能等级证书的,补贴标准为1500元;

取得高级职业资格证书或职业技能等级证书的,补贴标准为2000元。

注意:

①同一职业同一等级只能申请并享受一次技能提升补贴。

②市人力社保局表示,补贴标准是动态的,将根据本市失业保险基金运行情况、职业技能培训、鉴定收费标准等因素,适时调整。

3

申请材料

①技能提升补贴申请表;

②申请职工的居民身份证原件及复印件;

③申请职工取得的职业资格证书或职业技能等级证书原件及复印件;

④申请职工的个人本市银行存折原件及复印件;

⑤其他需提交的材料。

据了解,申报材料提交后,会按月进行审核,并于次月5日前,拟享受技能提升补贴的名单会在北京市人力社保局官网上公示一周。无异议的,补贴资金就直接拨付至申请职工个人银行账户中。

4

去哪申请?

2018年1月2日起,本市正式开通技能提升补贴网络服务平台,凡符合条件的企业职工可通过市人力社保局官方网站、微信公众号、官方APP等途径,在线申请技能提升补贴。实现了补贴网上申请、在线审核、系统支付。

职工技能提升补贴微信申请入口:

http://www.bjrbj.gov.cn/weimenhu/wxfw

操作流程:申请“技能提升补贴” → 录入证书信息 → 录入银行账号信息 → 提交后完成技能提升补贴的申请 → 查询申请结果。

操作指南:

点击“技能提升补贴”

用户注册并登陆

核对个人信息并申请技能提升补贴

录入证书信息

其他途径申请:

北京市人力社保局官方网站的公共服务平台

http://www.bjrbj.gov.cn/unitplatform/system/register.ht

北 京 人 才 补 贴

1

开发区“新创工程”

2

朝阳区“凤凰计划” —— 面向海外人才

3

海淀区“海英计划” —— 面向范围不限

4

昌平区“昌聚工程” —— 面向范围不限

5

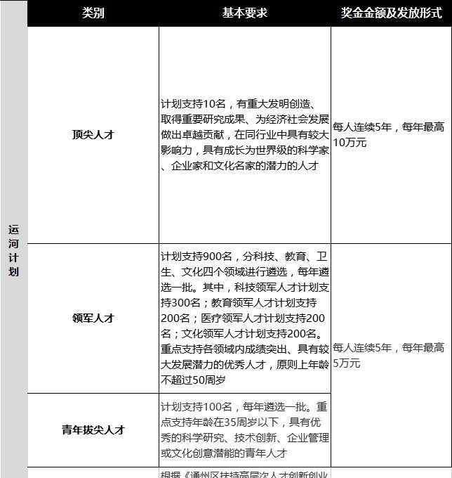
通州区“灯塔计划”、“运河计划” —— 面向海外人才

你在上述补贴范围内吗?

如果不在,就加油努力吧

凭借自己努力吃到的苹果

或许会更加香甜

子曰:“不关,非人也”

意思就是说:一个人要是连《涨学问》微信都没关注,简直不知道他还能干什么。

1.《北京市住房补贴政策 在北京,竟然有这么多福利和补贴!快看看你能享受多少》援引自互联网,旨在传递更多网络信息知识,仅代表作者本人观点,与本网站无关,侵删请联系页脚下方联系方式。

2.《北京市住房补贴政策 在北京,竟然有这么多福利和补贴!快看看你能享受多少》仅供读者参考,本网站未对该内容进行证实,对其原创性、真实性、完整性、及时性不作任何保证。

3.文章转载时请保留本站内容来源地址,https://www.lu-xu.com/shehui/47097.html