来源:应急管理与安全生产实务平台

https://mp.weixin.qq.com/s?__biz=MzIwNTAxOTMxMw==&mid=2650354126&idx=1&sn=050b0d5e745e9c59ffceb2de35f60a9e&chksm=8f3ad010b84d59064d97518de8b912c14d5a5108b190e81ae153ae29100618b34318a882640e&mpshare=1&scene=23&srcid=0707GBUzkSK72Nin4jAyUvNu#rd

免责声明:

本公众号部分转载的文章、图文、视频来自网络且均已注明来源,其版权和文责属原作者所有,若您是原作者且不希望文章被我方转载,请联系我们处理(QQ:38454710,添加时请写清事由)。 本公众号所有原创类文章,版权和文责属于【中石大HSE】公众号。

招聘

启事

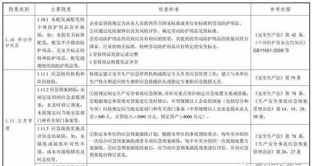
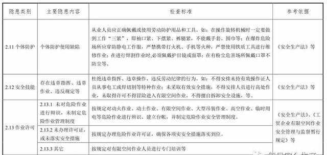
1.《安全生产 | 通用隐患排查表》援引自互联网,旨在传递更多网络信息知识,仅代表作者本人观点,与本网站无关,侵删请联系页脚下方联系方式。

2.《安全生产 | 通用隐患排查表》仅供读者参考,本网站未对该内容进行证实,对其原创性、真实性、完整性、及时性不作任何保证。

3.文章转载时请保留本站内容来源地址,https://www.lu-xu.com/yule/26765.html