当前位置:首页 > 理财有道

山寨熊猫 昆明山寨“熊猫餐厅”暂停营业 正牌何时进军中国?

制作/联商网& Soupu.com

作者/王雪

图片/公众评论

近日,以“世界最大中式快餐”为名的美国熊猫快餐发生了一系列不可思议的事情。首先,媒体披露中国首家熊猫餐厅在昆明开业,在短时间内迅速引起业界关注。但开业不到一个月,熊猫快递的创始人就亲自出门打假,说昆明这家店是假货。最新消息显示,熊猫快递的小屋已经关闭。

10月21日,据《The Paper》报道,位于云南省昆明市呈贡区五岳广场的熊猫快捷熊猫餐厅已暂时关闭。在公众评论上,Lianshang.com看到的页面显示“商家还没有开门”。Lianshang.com试着拨左边页面上的电话以便理解,但截至发稿时,它未能拨号。

虽然只开了一家店,但在山寨熊猫餐厅的背后却偷偷埋下了一个更大的市场。“连上。com”在一个叫“中国餐饮”的网站上看到了熊猫快递的加盟信息。com”,并打着美国熊猫的旗号对外开放。

从这个加盟信息可以看出,加盟投资额在10-20万之间,有意加盟人数已达881人,已有516人申请加盟。此外,已经发布了加盟优势和加盟流程的详细介绍,利用虚假实施欺诈的意图非常明显。

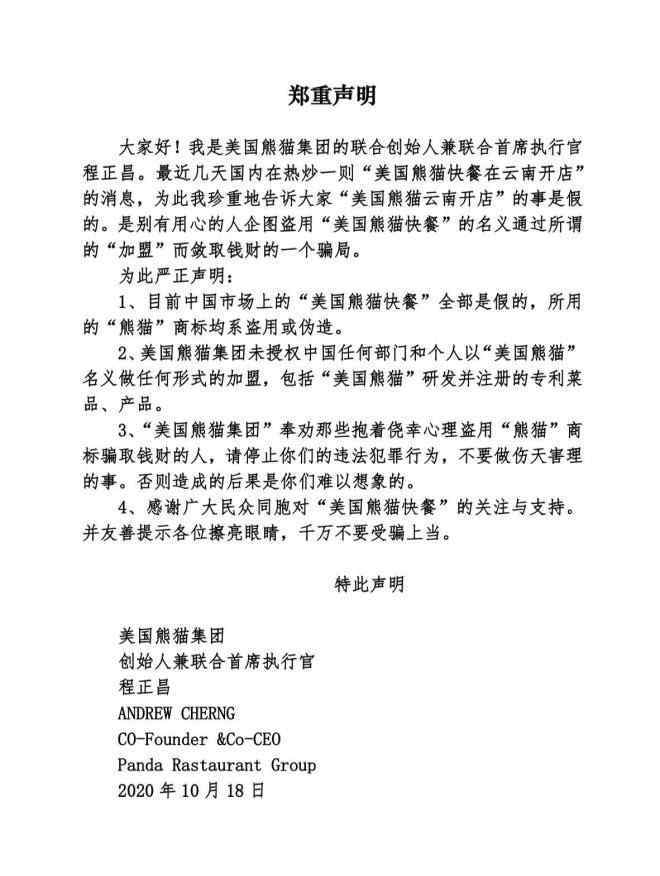
但是,打假来得及时。10月18日,美国熊猫联合创始人、联合CEO程正昌发表声明。

声明称,“美国熊猫在云南开店”是假的,是别有用心的人企图盗用“美国熊猫快递”的名义,通过所谓的“加盟”来敛财的骗局。美国熊猫集团从未授权中国任何部门或个人以“美国熊猫”的名义加入。

数据显示,熊猫快递是全球最大的中式快餐,在美国、加拿大、墨西哥、日本等国家拥有2000多家门店,年收入203亿元。但该品牌一直避免在中国开店。

程正昌给出的理由是:“中国不需要熊猫快递,那边竞争太激烈了。我们在给外国人做饭。”

但是,对于中国市场,熊猫快递并非没有任何假设。据《今日北京商报》报道,当被问及《昆明熊猫》宣传文案中所说的美国熊猫“永远不会进入中国”时,程正昌表示,这种文案是主观臆断和臆测。虽然美国熊猫还没有开发国内市场,但美国熊猫早在2003年就有了与正大集团共同开发中国市场的计划,所以并没有像文中所说的那样说“绝不进入中国”。

据程正昌介绍,目前,美国熊猫在国外市场发展良好。疫情前门店数量接近3000家,其中加盟店不足10%,年营业额约40亿美元。目前,他们正计划走向全球。

也许,在不久的将来,中国市场会迎来真正的美国熊猫快递。

1.《山寨熊猫 昆明山寨“熊猫餐厅”暂停营业 正牌何时进军中国?》援引自互联网,旨在传递更多网络信息知识,仅代表作者本人观点,与本网站无关,侵删请联系页脚下方联系方式。

2.《山寨熊猫 昆明山寨“熊猫餐厅”暂停营业 正牌何时进军中国?》仅供读者参考,本网站未对该内容进行证实,对其原创性、真实性、完整性、及时性不作任何保证。

3.文章转载时请保留本站内容来源地址,https://www.lu-xu.com/caijing/1322688.html

上一篇

考研培训班多少钱 考研培训班的价格大概多少?是不是很贵?

下一篇

北京20G免费流量开领 登上网络热搜了!

熊猫炼乳 上市在即, “炼乳老二”熊猫乳品能逆袭吗?

熊猫炼乳 上市在即, “炼乳老二”熊猫乳品能逆袭吗?

经过多次波折,熊猫乳制品终于如愿上市。10月16日,熊猫乳品将在深圳证券交易所创业板上市。这家乳制品企业主要生产炼乳、奶酪和奶油,在中国的炼乳销量仅次于雀巢。值得注意的是,作为国内市场第二大炼乳品牌,熊猫乳品多次因产品质量问题被列入黑名单。这也让业内担心熊猫乳制品登陆资本市场能...

上海熊猫乳品有限公司 上市在即, “炼乳老二”熊猫乳品能逆袭吗?

上海熊猫乳品有限公司 上市在即, “炼乳老二”熊猫乳品能逆袭吗?

经过多次波折,熊猫乳制品终于如愿上市。10月16日,熊猫乳品将在深圳证券交易所创业板上市。这家乳制品企业主要生产炼乳、奶酪和奶油,在中国的炼乳销量仅次于雀巢。值得注意的是,作为国内市场第二大炼乳品牌,熊猫乳品多次因产品质量问题被列入黑名单。这也让业内担心熊猫乳制品登陆资本市场能...