当前位置:首页 > 民俗文化

上海海洋大学urp 去上海读大学,还可以转学去复旦、交大、同济等12所名校!你知道吗?

上海在国内高校聚集地排名第二,拥有上海交通大学、复旦大学、同济大学等国内顶尖名校;拥有两本或两本以上图书的学院29所,大学9 211所,大学4 985所;还有上海纽约大学和上海海关学院等特色院校。

据说“上帝为你关上一扇门,也会为你打开一扇窗”。上海的“转学生”考试制度是重点名校及格学生的一个窗口,对于对自己本科学校不满的孩子来说,无疑是一个绝佳的转机会!

根据上海市教委《关于继续开展2019年普通高校招生转学生试点工作的通知》,同济大学于2019年继续实施招生转学生试点工作。

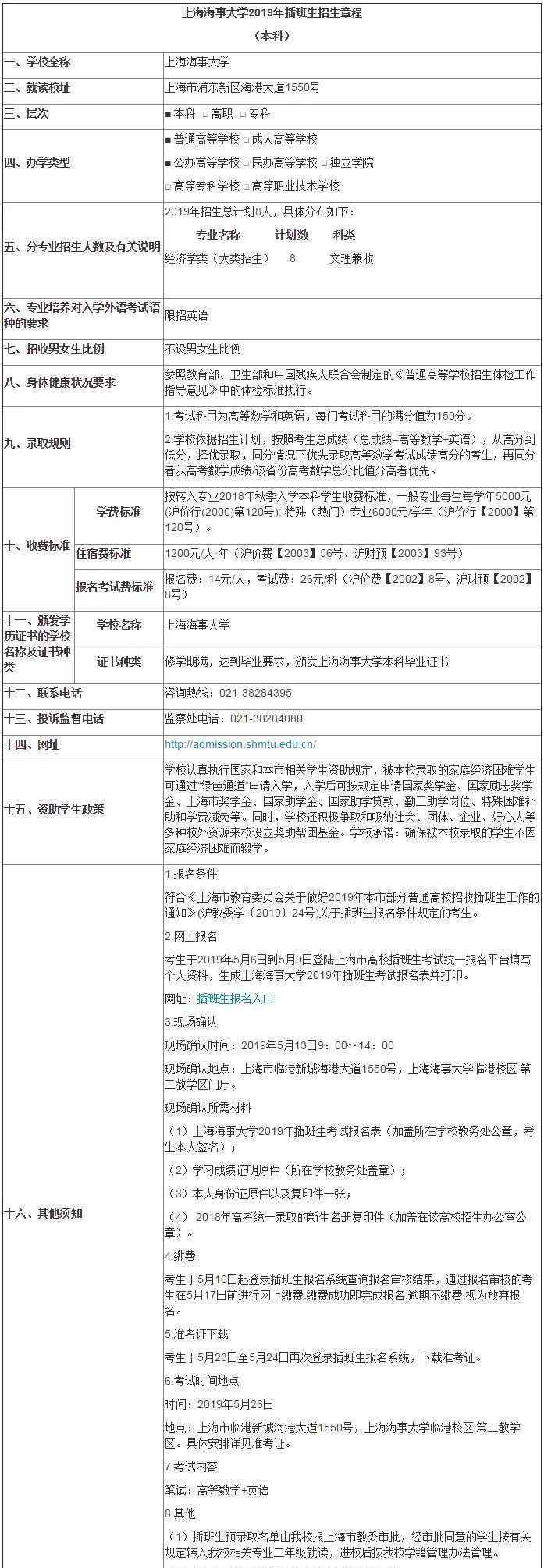
一、招生目标

考生必须同时具备以下条件,才有资格报考2019年同济大学。

1.参加了2018年全国普通高校统一招生考试,2018-2019年上海普通高校全日制一年级本科生(不含艺术、外语、体育专业学生)无违纪违法行为。

2.2018年普通高校招生全国统考成绩达到高考第一批理工科本科录取分数线(对于合并本科的省份,考生必须在2018年秋季达到理科自主招生分数线)。上海、浙江高考所选科目必须符合我校招生专业要求,其成绩达到2018年秋季高考自主招生控制分。

3.在学籍所在大学完成第一年的学习(学习学籍所在大学规定的课程或学分),课程中没有不及格科目,学籍所在大学同意报考。

二、招生计划

我校2019年招生总数为8人,招生专业及计划如下:

特定主题

教育体系

大学学费

计划数量

上海、浙江高考选考

对外省家庭的要求

地质工程

4年

5000元/年

物理学

科学

地质学

4年

5000元/年

物理学

科学

注:本表所列计划数为最大招生数,我校可根据生源质量情况减少招生数。

三、注册方式

1.在线注册

报名网站是上海高校转学生统一报名平台(以下简称“统一报名平台”,http://www.cbs.fudan.edu.cn)。

网上报名时间:2019年5月6日至2019年5月9日。

二、水平

本科课程

第三,学校类型

全日制公立院校

四、外语测试语言的专业培训要求

语言不限,录取后外语教学语言为英语。

动词 (verb的缩写)注册条件

2018-2019年上海普通本科院校一年级优秀生(除艺体生、网络生、定向生、高班学生、民族预科生外)无违纪违纪记录,大一所学课程考试成绩全部合格(无不及格记录),由所在院校认可。根据上海市教委的规定,每个考生只能报考一所学校。

六、招生专业和计划

招生计划26人,具体安排如下:

大学

专业(方向)

招生计划

经济和法学院

法律(经济法)

3人

国际法学院

法律(国际经济法)

3人

政治学和公共管理学院

政治学与行政学

八个人

社会发展学院

社会学

4个人

社会学(社会管理)

五个人。

社会福利工作

3人

七、身体健康要求

根据教育部、卫生部关于高校招生体检的指导意见,具体内容可在高校招生网站上查询。

八、考试

考试包括笔试和面试。

每个学生每学年6500元(沪家航[2000]120号)

1200元/人/学年

法律(国际经济法)

政治学与行政学

每生每学年5000元(沪家航[2000]120号)

社会学

社会学(社会管理)

社会福利工作

十一、学校名称和证书类型出具的学历证明

完成学业,符合毕业要求,授予华东政法大学本科毕业证书。

十二.学生资助政策

学校认真执行国家和上海市有关学生资助规定。家庭经济困难的学生入学可以申请国家奖学金、国家励志奖学金、上海奖学金、国家助学金、国家助学贷款、勤工俭学、特殊困难补助和减免学费。同时,学校还设立了综合奖、各种个人奖等学年奖学金,以及40多个社会奖学金。学校承诺保证入学的学生不会因为家庭经济困难而辍学。

十三.其他说明

(1)注册方式

1.在线注册:

报名时间:2019年5月6日-5月9日

报名方式:登陆上海高校转学生统一报名平台www.cbs.fudan.edu.cn,网上报名,按要求填写相关信息,报名后打印报名表,加盖学校教务处印章。

2.现场确认

时间:2019年5月13日周一9:00-15:00

地点:万航都路1575号华东政法大学友谊大厦1楼4室

(请提前准备好以下材料):

(1)申请表(由考生本人签字并加盖学校教务处印章);

(2)本人身份证原件及复印件;

(3)学业成绩证明原件(学校教务处盖章);

(4)2018年高考录取检查表加盖学校招生办公室印章或档案室印章;

3.支付事宜

根据市教育考试院的安排,转学生的入场费将通过网上平台统一缴纳。具体标准为:注册费14元,考试费26元,共计92元(沪家费〔2002〕8号、沪财预〔2002〕8号)。5月16日,考生在报名平台查询报名考试结果,通过考试者按照缴费流程要求和缴费标准,于5月16 -17日完成缴费。未缴费的考生视为未完成转学生报名流程,不予参加考试;考生因个人原因未能参加考试的,已缴纳的考试费不予退还。成功考生可在5月23日后打印准考证。

4.打印入场券

考生在完成现场确认后,将在规定时间内登录报名平台,用彩色打印准考证。考试当天,凭准考证和身份证参加考试;两者缺一不可。

(2)笔试参考书目

1.《大学语文》(古代汉语书目:《文言文选读》,侯主编,北京大学出版社,2017年3月版);

2.法律基础(参考书目:《法律通论》,洪东英主编,上海人民出版社,2014年3月版;相关法律规定如有变更,以最新公告为准);

(3)笔试时间和地点

主题

时间

地点

大学语文与法律基础

5月26日(周日)9: 00-12: 00

松江校区龙源路555号法明大厦西楼

大学英语

5月26日(周日)14:00-16:00

十四.监督

学校招生督导小组参与招生全过程,整个招生过程有明确的标准、公开的方法、规范的程序。监督电话号码021-57090496。

十五.注册联系信息

邮寄地址:上海市松江区龙源路555号华东政法大学招生办(智明大厦A210),邮编:201620

电话:021-57790220

本科生招生网:http://zsb.ecupl.edu.cn

上海科技大学

上海海洋大学

上海海事大学

上海政法学院

1.《上海海洋大学urp 去上海读大学,还可以转学去复旦、交大、同济等12所名校!你知道吗?》援引自互联网,旨在传递更多网络信息知识,仅代表作者本人观点,与本网站无关,侵删请联系页脚下方联系方式。

2.《上海海洋大学urp 去上海读大学,还可以转学去复旦、交大、同济等12所名校!你知道吗?》仅供读者参考,本网站未对该内容进行证实,对其原创性、真实性、完整性、及时性不作任何保证。

3.文章转载时请保留本站内容来源地址,https://www.lu-xu.com/guoji/1059315.html

上一篇

离婚女子在坟墓中反思 感慨掉眼泪!

下一篇

人民日报批历史剧 透过历史来回望现实

驾驶证换证体检 2019上海驾驶证换证地点大全,外地驾驶证也能换!

  • 驾驶证换证体检 2019上海驾驶证换证地点大全,外地驾驶证也能换!
  • 驾驶证换证体检 2019上海驾驶证换证地点大全,外地驾驶证也能换!
  • 驾驶证换证体检 2019上海驾驶证换证地点大全,外地驾驶证也能换!
上海女子图鉴结局

上海女子图鉴结局

在电视剧《上海女人图画书》的结尾,罗海艳辞去了奥伟公司的高级主管一职,回了几天老家,开始在上海创业。虽然很辛苦,但是很满足。在拒绝了李琳的求婚后,邻居兼朋友的程序员杜天皓被选中了。闫冰继承了罗海艳的优越地位,成为一个相当有名的明星,而罗海艳的初恋结婚生子。不喜欢罗海艳不是上海人的杨承元仍然和母亲在一起,让海燕...

曝迪丽热巴演出照 曾做过学校运动会举牌礼仪

曝迪丽热巴演出照 曾做过学校运动会举牌礼仪

2月27日,迪丽热巴在学校运动会上做了海报礼仪。最近,一些网友通过微博曝光了10年前迪丽热巴在广州的表演照片。附件说:“你还记得在广州的演出吗?”照片中,迪丽热巴身穿喜庆的红色新疆民族服装,充满异国风情。此前,有一位微博...

包盈盈 母亲节,我们拍摄了11位在上海的职业辣妈

包盈盈 母亲节,我们拍摄了11位在上海的职业辣妈

每年五月的第二个星期天是全世界母亲的共同节日。如今,职场的节奏越来越快。如何在带孩子的同时兼顾工作,已经成为很多职业辣妈最大的挑战。 今年,我们在上海找到了十位来自不同地区、不同家庭、努力工作的妈妈。他们年龄不同,职业身份不同,但在平凡的岗位上做出了不平凡的成绩。 他们如何平衡事业和母亲的双...

上海安检快捷通道 真相原来是这样!

  • 上海安检快捷通道 真相原来是这样!
  • 上海安检快捷通道 真相原来是这样!
  • 上海安检快捷通道 真相原来是这样!
东莞理工学校地址 东莞理工学院2019各地招生小组联系方式公布

东莞理工学校地址 东莞理工学院2019各地招生小组联系方式公布

注意:请在未列出的地区直接联系招生办公室 东莞理工大学招生办公室 地址:广东省东莞市松山湖高新开发区大学路1号 电话:0769-22861919 邮箱:22861919@163.com 东莞理工大学招生信息网:http://zsb.dgut.edu.cn/ 资料来源:学校招生办公室...

上海近5000辆共享单车被扣谁之过 应以用户需求为基础!

3月3日,写在前面: 自行车共享是人民的好镜子? 事实上,自行车共享是对创新的评判,而不是法律之外的地方。 Ofo,mobike等。,也就是所谓的“自行车共享”,就是“租自行车”的便利。但既然提供了租赁服务或运营服务,自行...

小香玉简介 【重磅】小香玉艺术学校●||招生啦!

小香玉简介 【重磅】小香玉艺术学校●||招生啦!

快注意我们         向左和向右滑动以查看更多内容  注册咨询电话:010-69956001 详情请关注“北京绿谷翔宇萧艺术学校”微信官方账号  北京绿谷翔宇萧艺术学校...