临云行

通用航空 从此精彩!

昨日,临云行小编从黑龙江省发改委获悉,《黑龙江省通用机场布局规划(2018-2030 年)》正式印发!

《黑龙江省通用机场布局规划(2018-2030 年)》

《规划》的发展目标指出,到 2020 年,全省建成 A2 级以上通用机场累计达 19 个, 密度达到每十万平方公里 4 个,基本实现各市(地)拥有通用 机场或兼顾通用航空服务的运输机场。通用航空服务覆盖农产品主产区、主要林区、所有 5A 级旅游景区,对国家通用航空短途运输网络、通用航空旅游示范工程以及通用航空产业综合示范区建设提供支撑。

到 2025 年,全省建成 A2 级以上通用机场累计达 46 个, 密度达到每十万平方公里 10 个,基本满足重点地区经济社会发展和社会公共服务要求,较好适应黑龙江经济社会发展需要。全省66%的县级行政单元能够在地面交通 30分钟范围内享受到通用航空服务,服务的总人口达到全省总人口的 72%。

到 2030 年,基本建成覆盖广泛、分布合理、功能完善、 集约环保的现代化通用机场体系。 全省建成 A2 级以上通用机 场累计达 68 个,密度达到每十万平方公里 14 个,基本实现通 用航空运营机场“县县通”、所有县级行政单元在地面交通 30 分钟范围内通用航空服务全覆盖。将全省所有通用机场纳入应急救援体系,航空应急救援 30 分钟响应时间基本覆盖全省所 有区域,适应全省经济社会发展和社会公共服务要求;通用机场与运输机场发展相互促进,与其他交通方式的衔接更加紧密,与城市发展更加协调。

详细内容如下:

规划基础

(一)发展基础

近年来,黑龙江省经济社会稳步发展,为支撑通用航空发展奠定了良好的基础,推动通用航空取得了长足的进步。黑龙江省为农林通用航空服务大省,在机场数量、通用飞机数量及通用航空业务量等方面均位于全国前列,在全国范围内具有领先优势。

1.机场数量稳步增长。

截至 2017 年底,全省共有运输机场 13 个,通用机场 4 个,农用机场 65 个,航空护林机场 14 个以及临时性起降场地 200 余个,可为通用航空提供服务的机 场总数位居全国前列,机场布点不断加密,通用航空服务能力 不断提高,在支撑农林业生产、应对突发事件等方面发挥了重 要作用。目前,4 个通用机场均为颁证通用机场,其中肇东北大荒通用机场、佳木斯三合屯通用机场为 A1 级通用机场,加 格达奇通用机场、嫩江墨尔根通用机场为 B 类通用机场。

2.空域条件整体良好。

全省仅东部三江平原区、南部东南山区、西部松嫩平原区和北部大小兴安岭山区四大板块交接处分布有限制区,在哈尔滨、牡丹江、佳木斯等大城市周边分布有军用机场,其余区域空域条件相对较好。随着全国低空空域管理改革的推进,将有利于优化配置省内低空空域资源,进一步提高空域资源使用效率。

3.通用航空运营规模不断壮大。

截至 2017 年底,全省共有取证通用航空运营企业 13 家,各类通用飞机 208 架,通用 航空运营整体实力位于全国上游; 全年完成各类飞行 2.9 万小 时,其中农林航化作业 1.3 万小时、飞行培训约 1 万小时、工 业作业 1 千小时及其它作业飞行约 5 千小时。通用航空运营业 务门类较为丰富,农林航化作业基本成熟,飞行培训业务基础 不断夯实,公务航空、短途运输、空中游览等新兴通用航空业 务积极拓展。中国飞龙通用航空有限公司是经中国民用航空局 批准成立的全国首家地方通用航空公司,拥有注册航空器共计 13 个机型、69 架,是中国机队规模最大、作业范围最广、作 业项目最全的通用航空公司之一,也是国内最早开展自主培训 的机构之一,能够同时进行飞机和直升机驾驶员培训。北大荒通用航空公司是目前世界上规模最大的农、林专业通用航空公 司,目前已有各种型号农用飞机、教练机共 102 架,年飞行能 力超过 2 万小时,年航空作业能力约 135 万公顷。

4.通用航空产业高速发展。

黑龙江省通用航空产业处于 高速发展期,产业聚集程度较高,上下游产业链基本形成 ,通 用航空制造业发展突出。哈尔滨是国内航空产业主要聚集地区 之一,也是全国首批 26 个通用航空产业综合示范区之一,集中了哈飞、东安、哈轴等龙头制造企业和中国航空气动研究院、 哈工大、玻璃钢研究院等先进研发机构,从事固定翼飞机、直 升机、航空关键部件等研发生产,Z9 系列直升机、Y12 轻型多 用途飞机、航空发动机、精密航空轴承传动系统等通用航空装 备制造水平国内领先,现已成为国内最大的民用直升机制造基 地、航空复合材料生产基地、铝镁合金加工基地。

总体来看,黑龙江省通用航空具有良好的发展基础,通用 航空制造业和配套产业已初步形成聚集效应,通用航空服务保 障能力不断提升,通用航空服务需求旺盛。但是全省通用航空 基础设施建设相对滞后,服务保障系统尚不健全,通用航空发展不平衡不充分,通用航空市场需求旺盛与供给不足的矛盾依 然突出:

一是现有通用机场大部分为农林航空作业专用机场或临时起降点,对公众开放的通用机场数量较少。

二是现有通用 机场主要考虑农林作业服务的便利性,大部分远离居民集中区,通用机场空间分布不合理。

三是现有通用机场跑道较短、缺乏旅客服务设施,机场功能体系不完善,可开展业务范围受限;

四是固定运营基地、飞行服务站、维修站等配套保障设施建设严重滞后,配套服务保障体系不健全。

(二)发展形势

“十三五”及今后一个时期,是新龙江经济高质量发展全面发力的关键期,对全省经济社会发展、对外开放、综合交通体系与公共服务体系构建等提出了新要求。通用航空作为国家重要战略性新兴产业和新常态下民航领域供给侧结构性改革的重要抓手,是黑龙江省重点发展的新动能和新产业领域 ,但面临资源不足的问题,尤其是以通用机场为主的基础设施不能满足快速增长的通用航空发展需求。预计到 2020 年,全省通用航空器达到 350 架以上,通用航空作业量 7 万飞行小时,实现年产 200 架通用飞机能力,通用航空产业产值达到 350 亿元。 加强通用机场规划建设,有利于扩大通用航空服务范围、完善 机场功能结构、提高网络整体效益,为全省通用航空持续健康 发展奠定基础。

1.培育经济新动能要求提升通用机场服务能力。随着黑龙江省主动对接“一带一路”倡议和全面振兴东北老工业基地 振兴战略的实施,全省经济迈向高质量发展,产业结构调整加 快,消费结构逐步升级,通用航空需求规模和结构都将发生重 大变化,通用航空服务于国民经济三次产业,涉及门类多样 、 产业链长,而全省既有通用机场数量、保障能力、功能结构等方面都难以满足。为切实发挥好通用航空业对经济社会发展的拉动作用,形成黑龙江省发展的新动能,要求提升通用机场服务保障能力。

2.落实国家通用航空发展战略要求加快通用机场建设 。《国务院办公厅关于促进通用航空业发展的指导意见 》提出加 快构建基础设施网络,促进产业转型升级。通用机场作为通用 航空的重要载体,是带动通用航空业快速发展的引擎,而全省 既有通用机场主要为农林业专用机场,机场服务范围与服务能 力均有限。为贯彻落实国家通用航空发展战略,健全通用航空 基础设施体系,夯实通用航空业发展的基础,要求加快推进通 用机场建设。

3.构建综合交通运输体系要求完善通用机场功能。通用机场作为重要的综合交通设施,具有“小机型、小航线、小航 程、低门槛、组织方式灵活”的特点,既可改善省内沿边地区 及林区腹地等地广人稀、地面交通不便地区的交通出行,又可为省内经济发达、人口密集的大城市提供公务航空服务,加快构建全省综合交通运输体系。建立布局合理、层次清晰、功能 完善的通用机场体系,有利于各种交通方式有效衔接,提升运 输服务整体水平。

4.开发自然资源要求健全通用航空基础设施。黑龙江省是全国重要的粮食主产区、林业生产基地、矿产资源富集区、农业、林业、电力、勘探等基础行业对通用航空生产服务需求强烈。黑龙江省旅游资源数量和质量在全国名列前茅,依托旅 游资源开发空中游览、航空运动、飞行体验等特色产品,推进 旅游业与通用航空业深度融合。健全通用航空基础设施,有利于提升基础行业生产效率和旅游等现代服务业发展水平 ,把现代化新龙江建设不断推向前进。

5.提升公共服务水平要求提高通用机场应急救援能力。 黑龙江省位于中国东北部,冬季受气象灾害影响较大。在城市 化推进中,航空应急救援能力是一个地区社会公共服务水平 、 综合实力和现代化程度的体现。完善通用机场布局,构建航空 应急救援体系,有利于有效应对日常频发的消防救援、交通事 故救援、医疗急救、应急事件处置等,切实保障和改善民生。

总体思路

(一)指导思想

以新时代中国特色社会主义思想为指导,全面贯彻党的十九大精神,深入落实对黑龙江省重要讲话精神,紧紧围绕“五位一体”总体布局和“四个全面”战略布 局,按照创新发展实施“五大规划”和落实国家“一带一路”倡 议及东北振兴战略要求,紧紧抓住国家大力发展通用航空业的战略机遇,以经济社会发展需求为导向,合理增加通用机场总量,构筑功能完善的通用航空体系,全面打造适应经济社会发 展的规模适当、布局合理、层次分明、功能清晰的通用机场网 络,加快提升黑龙江省通用航空供给侧保障能力,更好满足广大人民群众日益增长的航空需求,不断创造美好生活,促进全省经济实现高质量发展,为建设现代化新龙江提供支撑。

(二)布局原则

盘活存量、合理增量。充分利用非枢纽运输机场为通用航 空运行提供服务保障,疏解枢纽机场非核心业务到通用机场, 促进通用航空与公共运输航空协调发展。推进军民深度融合 , 做好存量资源整合,优先转换具备条件的农林业专用机场为对 公众开放的通用机场,升级改造既有通用机场,合理规划新建 通用机场,促进全省航空资源优化配置,培育和引导通用航空 有序发展。

突出特色、示范引领。结合全省资源禀赋及其分布,重点 突出农产品主产区、林业生产基地、旅游资源富集区等地通用 机场布局。纳入国家通用航空服务和产业示范工程的区域 ,适 度提高机场布局密度和机场等级,发挥通用机场的引擎和支撑 作用,科学有序推进示范工程建设。

适度超前、分步实施。发挥基础设施对市场需求的引导和 集聚作用,与全省各市(地)发展战略相适应,适度超前规划。 根据实际需求,在尊重机场项目建设客观规律和保证项目质量 的前提下,合理安排全省通用机场建设,充分发挥资源效益 , 逐步提高全省通用航空覆盖范围和服务水平。

集约高效、绿色发展。牢固树立绿色低碳循环发展理念, 避开生态敏感区、环境敏感区,加强生态环境保护。合理利用 既有机场资源,科学确定新增机场数量与建设规模,避免无序建设和资源浪费,提高机场可持续发展能力。鼓励相邻地区打破行政区划分割,合建共用通用机场。

(三)发展目标

到 2020 年,全省建成 A2 级以上通用机场累计达 19 个, 密度达到每十万平方公里 4 个,基本实现各市(地)拥有通用 机场或兼顾通用航空服务的运输机场。通用航空服务覆盖农产 品主产区、主要林区、所有 5A 级旅游景区,对国家通用航空 短途运输网络、通用航空旅游示范工程以及通用航空产业综合 示范区建设提供支撑。

到 2025 年,全省建成 A2 级以上通用机场累计达 46 个, 密度达到每 十万平方公里 10 个,基本满足重点地区经济社会 发展和社会公共服务要求,较好适应黑龙江经济社会发展需 要。全省66%的县级行政单元能够在地面交通 30分钟范围内 享受到通用航空服务,服务的总人口达到全省总人口的 72%。

到 2030 年,基本建成覆盖广泛、分布合理、功能完善、 集约环保的现代化通用机场体系。 全省建成 A2 级以上通用机 场累计达 68 个,密度达到每十万平方公里 14 个,基本实现通 用航空运营机场“县县通”、所有县级行政单元在地面交通 30 分钟范围内通用航空服务全覆盖。将全省所有通用机场纳入应 急救援体系,航空应急救援 30 分钟响应时间基本覆盖全省所 有区域,适应全省经济社会发展和社会公共服务要求;通用机 场与运输机场发展相互促进,与其他交通方式的衔接更加紧 密,与城市发展更加协调。

规划布局

黑龙江省通用机场布局规划图(2030 年)

按照对公众利益影响程度大小,完善各类型通用机场布。局 到 2030 年,在现有 2 个 A2 级以上通用机场基础上,新增布局 A2 级以上通用机场57 个,升级转换既有农林机场为A2 级以上 通用机场9 个,全省 A2 级以上通用机场规划布局68 个;因地制 宜、按需建设A3 级通用机场;在农产品主产区、主要林区、自 然灾害多发区等区域规划布局一批B 类通用机场。此外,充分利 用既有和规划的运输机场、农林机场开展通用航空服务。

(一)A2 级以上通用机场

根据全省四大片区发展定位、经济社会、资源禀赋、产业基础等,规划形成四大通用机场群。

1.东部三江平原通用机场群。

东部三江平原通用机场群由佳木斯市、双鸭山市、鹤岗市的通用机场构成。现有佳木斯三合 屯通用机场,布局规划新增同江、萝北等 7 个 A2 级以上通用机 场,升级转换八五三机场等 4 个农用机场为 A2 级以上通用机场, A2级以上通用机场数量共12个。其中,萝北和同江通用机场为 国家通用航空短途运输网络示范工程提供支撑。

东部三江平原通用机场群以集贤、桦南、汤原等通用机场围 绕佳木斯东郊国际机场,绥滨、同江、友谊等通用机场围绕建三 江湿地机场,浓江机场、前哨机场等通用机场围绕抚远东极机场, 形成以支线运输机场作为地区中心的机网场络,通过提供短途运 输、农业作业、工业作业、应急救援、空中游览等服务,有助于东部三江平原地区发挥传统农业、区重要煤炭产区的优势,增加 工农业作业效率和提升紧急事件的应急处理能,力打造国家现代 农业生产基地,建设成为我国绿色食品基地、煤电产业基地以及 煤化工基地,同时促进农业旅游、湿地旅游观光带的建设,加快 产业结构由以煤为主向特色化、多元化发展转变。

2.南部东南山区通用机场群。

南部东南山区通用机场群由 哈尔滨市五常市、尚志市、延寿县、方正、县依兰县、木兰县、 通河县,以及牡丹江市、鸡西市、七台河市的通用机场构。成布 局规划新增木兰、通河、延寿等 13 个 A2 级以上通用机场,升级 转 换 兴 凯 湖 农 场 农 用 机 场为 A 2 级 以 上 通 用 机 场, A 2 级 以 上 通 用 机场数量共 14 个。其中,宁安通用机场为水上机场(或水陆两 用机场),兴凯湖农场农用机场为水陆两用机场;木兰通用机场 作为国家通用航空短途运输网络示范工程中黑龙江松花江流域 区域短途运输网络的重要组成部,分并预留升级转换为支线运输 机场的发展空间。

南部东南山区通用机场群以五常、延寿等通用机场围绕亚布 力机场,宁安、海林等通用机场围绕牡丹江海浪国际机,场林口、 勃利等通用机场围绕鸡西兴凯湖机,场穆棱、东宁等通用机场围 绕绥芬河机场形成以支线运输机场作为地区中心的机网场络,通 过提供短途运输、空中游览、工业作业、林业作业、应急救援等 服务,对该片区牡丹江市省域副中心城、市东北东部地区重要的 区域中心城市和我国东北地区重要的风景旅游城市的建、设城市现代服务能力的提升,对七台河、鸡西两个煤炭资源型城市功能 的完善、采煤沉陷区的治理,以及东南山区森林资源、生态环境 保护和修复,提升生态系统质量和稳定性具有重要的支持作用。 以雪乡、亚布力等冰雪旅游项目为支撑,探索“通用航空+冰雪 旅游”的发展模式,将低空旅游培育成产业创新融合发展的旅游 新业态,推动生态、体育、文化、旅游等多业态融合发展。

3.西部松嫩平原通用机场群。

西部松嫩平原通用机场群由 哈尔滨市(不含依兰县、五常市、尚志市、延寿县、方正、县木 兰县、通河县)、齐齐哈尔市、大庆市、绥化市的通用机场构成。 现 有 肇 东 北 大 荒 通 用 机 场, 布 局 规 划 新 增 呼 兰 、 富 裕 、 兰 西 等 2 4 个 A2 级以上通用机场,A2 级以上通用机场数量共 25 个。其中, 杜蒙通用机场为水陆两用机场;富裕通用机场为国家通用航空短 途运输网络示范工程提供支撑。

西部松嫩平原通用机场群以阿城、双城、肇东等通用机场围 绕哈尔滨太平国际机场,富裕、龙江、泰来等通用机场围绕齐齐 哈尔三家子国际机场,明水、依安等通用机场围绕拜泉机,场让胡路、安达、林甸等通用机场围绕大庆萨尔图机,场海伦、兰西 等通用机场围绕绥化机场形成以支线运输机场作为地区中心的 机场网络,通过提供短途运输、公务航空、航空产业支撑、公共 服务等通用航空服务,促进形成以哈尔滨为中心的一小、时两小 时经济圈,以及大庆、齐齐哈尔区域性中心城市的建设。

推动哈尔滨建设国家首批通用航空产业综合示范区借,助“一带一路”倡议、振兴东北老工业基地战略等,加强国际通用航空制造产业 合作,打造以哈尔滨市为代表的世界级通用航空制造产业基,地 提升“黑龙江制造”核心竞争力和影响力。此外,以肇东北大荒通 用机场为依托,进一步落实京东与北大荒集团战略合,作开展“通 航+无人机”航空物流体系建设试点,打造京东无人运输飞行器 黑龙江运营中心;通过建设中国“互联网+农业”经济示范区, 打造覆盖全省多级联运网络,将黑龙江粮仓推向全国乃至世界。

4.北部大、小兴安岭通用机场群。

北部大、小兴安岭通用 机场群由黑河市、伊春市、大兴安岭地区的通用机场构成。布局 规划新增嘉荫、逊克、呼玛等13 个 A2 级以上通用机场,升级转 换嫩江墨尔根机场等 3 个航空护林机场为 A2 级以上通用机场, 将龙镇机场由农用机场升级转为A2 级以上通用机场,A2 级以上 通用机场数量共 17 个。其中,嘉荫、嫩江、呼玛通用机场作为 国家通用航空短途运输网络示范工程重要基础设;施嫩江通用机 场预留升级转换为支线运输机场的发展空;间重点依托五大连池 德都机场及龙镇机场打造五大连池景区通用航空旅游示范工,程 联合周边机场共同形成低空旅游网络。

北部大、小兴安岭通用机场群以汤旺河、铁力等通用机场围 绕伊春林都机场,逊克、孙吴等通用机场围绕黑河瑷珲机,场嫩 江、龙镇等通用机场围绕五大连池德都机,场呼中、塔河等通用 机场围绕漠河古莲机场,呼玛、新林、松岭等通用机场围绕加格 达奇嘎仙机场,形成以支线运输机场作为地区中心的机网场络,主要提供短途运输、航空护林、空中游览、应急救援等服,务有 利于改善地面交通不便地区的出行条件,完善交通运输体,系全 面提高当地基本公共服务水平;同时,对建设国家储备林基地, 加大生态保护和建设力度,优化生态安全屏障体系,加快发展生 态旅游、森林等特色产业,推进林区经济转型具有重要意义。

(二)A3 级通用机场

A3 级通用机场主要用于空中游览、航空体育活动等。由于A3 级通用机场对公众利益影响程度较,小故不规划具体位置,在 遵守我国军事设施保护法等相关规定的前提下按实际需求布局。

1.在具备建设条件的世界自然文化遗产、国家级旅游度 假区、4A 级及以上景区规划布局直升机停机坪,发展以大众 消费者为核心的空中游览和航空体育产品,全面提升空中游览 服务的品质。升级转换红旗岭机场和八五四机场 2 个农用机场 为 A3 级通用机场,分别为农垦红旗岭千鸟湖旅游度假区和森 工东方红湿地旅游景区提供空中游览服务。

2.在具备建设条件的河流、水库等区域布局水上机场, 满足水上救援、娱乐休闲等需求,场址位置与现有和规划的港 口、航道、桥梁、锚地等设施不冲突。

3.在具备建设条件的酒店、会展中心等商业设施周边布局 直升机停机坪,或在楼顶布局高架直升机场,满足商业使用需求。

(三)B 类通用机场

B 类通用机场主要用于空中自然灾害救援、作业飞行、训练飞行、医疗救护、通用航空器试飞及私人飞行等。B类通用机场不对公众开放,优先保障运输机场和A 类通用机场运行安全的前 提下按需布局。

1.近期在省级示范性应急避难场所、三甲医院、停车位超 过 200 个的高速公路服务区规划布局直升机停机坪;远期在市 级重点应急避难场所和重要高速公路沿线间隔 50 千米的服务 区规划新增直升机停机坪,其余应急救援直升机停机坪按需建 设。在未来建筑高度 100 米以上的新建建筑物规划布局城市消防高架直升机场,满足城市消防需求。在省、市、区县等重要 单位办公场所布局直升机停机坪,满足紧急事件处置需求。

2.全省现有农用机场 65 个,除浓江机场、前哨机场、八 五三机场、友谊机场、兴凯湖农场农用机场、龙镇机场、红旗 岭机场、八五四机场 8 个农用机场规划升级转换为 A 类通用机 场外,其余 57 个农用机场纳入 B 类通用机场布局规划(见附 表 1)。此外,农业作业临时性起降场地按需建设。

3.全省现有航空护林机场 14 个(含在建 1 个)。《全国森 林防火规划( 2016-2025 年)》提出 2025 年前黑龙江省将升级 改造护林机场 6 个,新建护林机场 7 个。其中,加格达奇机场、 嫩江墨尔根机场、伊春航空护林站大平台机场已纳入 A2 级以 上通用机场规划布局。本着共建共享、集约节约的原则,将哈 尔滨阿城亚沟机场、大兴安岭呼中机场、黑河逊克新立林场机 场、伊春汤旺河机场与规划布局的 A 类通用机场合建,将其他 14 个航空护林机场纳入 B 类通用机场规划布局(见附表 2)。

4.在明确规划有通用航空产业园 、且涉及到通用航空器 试飞业务的区域,如绥化市北林区,配套布局规划 B 类通用机 场,满足通用航空产业发展的需要。

此外,全省 23 个现有和规划的运输机场利用新建或扩建、 迁建的契机,结合自身特点和发展需求,通过增设或完善通用 航空设施,拓展通用航空业务,提升机场利用效率和综合服务 能力,为区域通用航空活动提供综合保障。随着哈尔滨太平国 际机场航空运输业务的增长,考虑逐步疏解公务航空服务等非 核心业务至邻近通用机场。充分利用农垦和森工的机场资源 , 现有农林作业机场均同时承担农业作业、航空护林的功能 ,并 兼顾应急救援服务;对通用航空市场需求旺盛且具备升级转换 空间的农林业作业专用机场优先升级转换为 A 类通用机场,对 公众开放通用航空服务。对通用航空短途运输市场需求旺盛、 通用机场运行安全平稳、具有支线运输需求的地区,积极推进 通用机场升级转换为运输机场,提升地方航空服务水平。

实施方案

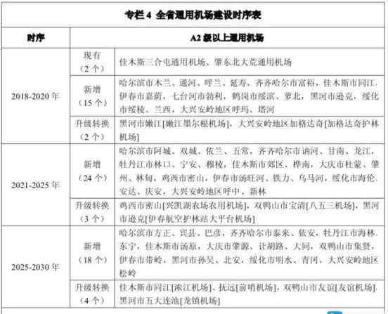
黑龙江省通用机场建设时序图

按照“统一规划、分步实施”,“政府指导、市场主导”的 原则,分阶段推进全省通用机场建设(见附图 2)。

——近期(至 2020 年),注重区域协调发展及通用航空飞 行服务保障体系构建,着力实施市场需求旺盛、地方积极性较 高、前期工作进展较快的一批通用机场项目,在现有肇东北大 荒通用机场、佳木斯三合屯通用机场 2 个机场的基础上,规划新增 A2 级以上通用机场 15 个,升级转换嫩江墨尔根机场、加 格达奇护林机场 2 个航空护林机场为 A2 级以上通用机场,A2 级以上通用机场总数达 19 个。优先建设一批为 5A 级景区提供 服务的 A3 级通用机场以及 供医疗救援、灾害救援等临时使用 的 B 类通用机场,现有农用、护林机场根据实际需求进行改扩建。

——中期(2021-2025 年),随着黑龙江省通用航空管理体 制机制的完善、市场机制的建立和健全、低空空域的逐渐开放, 通用航空要素保障能力逐步提高,通用航空发展的条件逐渐成 熟,重点在地方建设意愿较强、旅游资源和农林作业集中地区、 边远地区和公共航空运输覆盖薄弱地区建设一批通用机场 ,规 划新增 A2 级以上通用机场 24 个,升级转换兴凯湖农场农用机 场、八五三机场及伊春航空护林站大平台机场为 A2 级以上通 用机场,A2 级以上通用机场总数累计达 46 个。按需建设一批 A3 级及 B 类通用机场,通用航空服务网络基本形成。

——远期(2026-2030 年),进一步完善通用机场及配套设 施的建设,实现所有规划布局通用机场均建成的局面,力争使 通用航空服务基本覆盖所有县级行政单元,规划新增 A2级以 上通用机场 18 个,升级转换浓江机场、友谊机场、龙镇机场、 前哨机场 4 个农用机场为 A2 级以上通用机场,A2 级以上通用 机场总数累计达 68 个。按需建设一批 A3 级及 B 类通用机场, 形成较为完善的通用机场体系。对已有的通用机场进行升级改造,完善机场设施设备。

规划环评

(一)环境影响分析和评价

本规划基本符合《中华人民共和国森林法》、《中华人民共 和国自然保护区条例》、《中华人民共和国水污染防治法》、《风 景名胜区条例》、《基本农田保护条例》等相关法律法规对环境 保护的相关要求;并与《黑龙江省主体功能区规划》、《黑龙江 省生态保护红线划定实施方案》等生态功能区划,以及《黑龙 江省城镇体系规划(2014-2030 年)》等做了有效衔接。

规划实施不可避免会对环境产生影响,主要在资源占用、生态影响和污染排放三个方面。机场建设会相应消耗一定的物资资源,主要为新建机场用地,本着“统筹调控、集约节约”的原则,在充分保证“先补后占、占多少补多少”的前提下,合理安排用地指标。规划的通用机场项目可能对局部地区地理生态环境产生影响,根据国内同类机场建设经验,对当地自然植被的生态功能及多样性影响较小。

机场和飞机运行会向周边环境排放废气、污水、噪声和固体废物等污染物。规划的通用机场大气污染物主要来自于飞机 尾气和汽车尾气排放,以及机场油库区油气挥发,对周围环境 大气影响较小;水污染物主要为各机场产生的生活污水和含油 废水,经预处理后排入当地现有或规划的市政污水管网,纳入 城市污水处理厂集中统一处理,或按照环保法规要求,处理达 标后回用或排入地表水体,正常情况下不会对地表水及地下水 水质造成污染;通用机场主要噪声源为飞机起降运行噪声 ,通 过加强与城市规划的协调衔接,飞行程序设计避免在较低高度 飞行时直接飞越村庄、城镇和市区上空,可最大限度降低飞机 噪声对周边环境的影响;固体废物主要为航空垃圾、生活垃圾 及油罐废污油,航空垃圾和生活垃圾属于一般固体废物,油泥 属于危险废物,通过规范的固体废物贮存、转运及处置管理后, 固体废物对环境影响较小。

综上分析,本规划符合相关法律法规、相关上位规划、黑龙江省主体功能区规划等规划要求。规划实施过程中坚持绿色发展理念,注重提升资源、能效综合利用水平,较好地与各类环境敏感区相协调,对大气环境、声环境和水环境的影响均在可控范围之内。提出的项目将充分吸纳相关专项规划环评工作的成果,不突破相应环评结论,并将有关环评结论作为后续规划实施的依据。

(二)预防和减缓影响的措施

按照全面、协调、可持续发展的原则,处理好规划实施与资源节约、环境保护之间的关系。各建设项目选址及布局应满足环境影响评价要求,以区域资源环境承载能力为基础,紧守生态保护红线、环境质量底线、资源利用上线。

1.坚持生态优先。机场选址应充分考虑生态环境因素的约束和限制,尽量避开各类环境敏感目标,场址选择不得与《黑 龙江省主体功能区规划》确定的禁止开发区域的管控要求相冲 突。严格项目审批和土地、环保准入,严格控制机场的建设规 模和用地规模,合理规划预留机场发展空间,优化各功能区布 局,减少土地占用和资源消耗。在维持原生态环境的基础上 , 合理规划和利用城市用地,加强自然保护区、水源保护区 、风 景名胜区等生态敏感地带、名城景观的保护,加强生态廊道与 网络的建设,严格控制开发边界,严格保护生态走廊。

2.强化环境保护。强化生态文明意识与保障机制,坚守 保护生态环境的红线和底线,加大对生态建设的投入,构建生 态环境保护长效机制。大力推广采用环保新技术,促进废气 、废水和固体废物的循环使用和综合利用。强化建设项目全过程环境管理,严格执行防治污染设施与主体工程同时设计、同时施工、同时投产使用的“三同时”制度,建立完善、统一、高效的环境监测体系。鼓励通用航空企业使用低噪声、低排放的机型,合理规划低空飞行航线,避开环境敏感区。

3.尽量避免或减少机场对周围环境的不良影响。在通用 机场规划建设中,选择与城市距离适中,尽可能远离住宅 、学 校、医院等噪声敏感区域的场址,合理安排飞行程序,飞机起 落航线尽量避免穿越城市上空。做好水土保持等生态保护 ,加 强生态恢复工程。大力推广采用环保新技术,促进废气、废水 和固体废物的循环使用和综合利用。

保障措施

(一)加强组织协调

建立由中省直有关部门、相关市县政府以及民航、空军部 门组成的综合协调机制,定期召开协调会议,协调解决军 、民 航各单位在空域使用、机场建设和通用航空产业发展中的重大 事项,以及通用航空发展的重点、难点问题,推进跨区域和部 门的合作。简化省内通用机场审批流程,省国土资源厅、省环 保厅、省住房城乡建设厅等部门依据本规划及军方意见,分别 办理土地预审、环境影响评价、规划选址等相关审批,省发展 改革委按照本规划办理审批或核准事项。

(二)注重规划衔接

加强通用机场布局规划与全省及各市县的城乡规划、综合交通运输体系规划、土地利用总体规划的协调衔接,明确包括 通用机场在内的机场净空保护、电磁环境保护方面的规定 ,对 机场近、远期规划用地,以及机场电磁环境及净空条件予以严 格控制和保护,并充分预留规划发展空间。加强对通用机场周 边市政设施建设,为通用机场建设和运营提供支持。加强通用 机场周边道路、场站等交通设施建设,形成机场与其他交通方式的高效衔接。

(三)拓宽投融资渠道

充分利用产业投资基金支持通用航空产业发展,积极引导 社会资本研究设立通用航空产业发展子基金,对通用机场建设 给予支持。积极推进通用机场建设投融资创新,多渠道筹集通 用机场建设资金。充分发挥政府投资的引导作用,积极推广政 府和社会资本合作( PPP)模式,吸引企业、个人及外商等社 会资本参与通用机场建设。通过特许经营、经营权转让、股权 出让、委托运营、整合改制等资本运作方式,广泛吸引社会资 本参与民用机场及其服务配套设施项目的建设和运营。

(四)保障发展用地

按照全省统筹、规划先行、集约用地的原则,优先保障通用机场建设发展用地指标,切实做好用地及周边区域土地控制,严禁挤占、挪用。在通用机场用地外围划定保护区,限制影响通用航空发展和安全的工程项目建设,为长远发展预留空间。根据航空市场需求、机场功能定位等实际情况,采用划拨、出让、租赁、作价出资(入股)等不同供应方式支持通用机场建设项目的实施。

(五)加大政策扶持

畅通人才引进渠道,积极引进飞行、空管、机场、机务、 运行管理、物流、营销等通用航空领域的高端人才和急需人才。 制定通用航空参与抢险救灾、应急救援和医疗救护等公益性活 动的省级财政购买服务办法,通过政府购买服务方式,大力支持通用航空运营发展。

(六)加强安全监管

强化飞行单位安全主体责任和管理单位的监管职责,确保 通用航空安全、有序发展。加强与北部战区空军及民航东北地 区管理局等单位的沟通协调,由民航、空军、公安、气象及地 方政府等部门建立通用航空安全运行联合监管机制,坚持“安 全第一、预防为主”的原则,制定通用航空飞行安全管理制度, 加强低空空域飞行安全监管能力建设和执法力度,确保通用航 空安全运行。

(七)完善配套保障

统筹规划并加快通用航空固定运营基地、飞行服务站等配 套设施建设,壮大省内通用航空维修企业,并在地区重要通用 机场同步建设维修基地,增强黑龙江省通用航空服务保障能 力。扶持本地航油生产企业,并吸引大型航油企业入驻黑龙江, 加大航油供应与储备能力,构建完善的通用航空航油保障网 络。整合省内现有资源,积极培育本地航材贸易企业,构建全省通用航空航材供应保障体系。

3 以上农用机场均升级为 A 类通用机场

4. 建议以上新建航空护林机场与已规划布局的 A 类通用机场合建

5.以上机场升级为 A 类通用机场

1.《黑龙江机场 重磅!《黑龙江省通用机场布局规划(2018-2030 年)》印发!到2030年基本实现“县县通”》援引自互联网,旨在传递更多网络信息知识,仅代表作者本人观点,与本网站无关,侵删请联系页脚下方联系方式。

2.《黑龙江机场 重磅!《黑龙江省通用机场布局规划(2018-2030 年)》印发!到2030年基本实现“县县通”》仅供读者参考,本网站未对该内容进行证实,对其原创性、真实性、完整性、及时性不作任何保证。

3.文章转载时请保留本站内容来源地址,https://www.lu-xu.com/guonei/36075.html