小猴子能有什么坏心眼呢?但美国媒体有。

特朗普政府曾对中国实验猴抬高关税,现今美国国内疫苗研发急需“用猴”,《纽约时报》指责中国最近“颁布法案限制实验猴出口”,阻碍美国研制疫苗“拯救百万人的生命”。

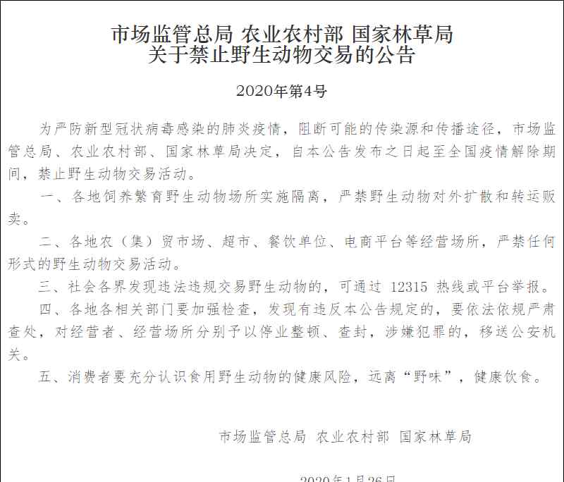
实际上,为了严防疫情扩散,我国早于2020年1月颁布《关于禁止野生动物交易的公告》,要求“各地饲养野生动物场所实施隔离,严禁野生动物对外扩散和转运贩卖”。时间上并不是《纽约时报》所说的“最近”,且外交部也声明《公告》不针对特定物种或国家。

新冠疫情仍在全球流行,又出现许多变种,中美英等国都在加紧疫苗研究,实验猴随之成了一种紧缺资源,在美国和中国都可以说“一猴难求”。诚然,实验猴对全球疫苗研发至关重要,但把疫苗研发受阻直接或间接地归咎于中方,显然有失偏颇。

有不少美国专家表示,他们早就呼吁要在美国国内加大力度培育实验猴,但政府并未提供拨款。美国政府当然要承担责任。

23、24日,《纽约时报》发布英文和中文版的报道《新冠疫苗研发背后的中美“战略猴子储备”竞赛》,并在推特上称世界需要猴子来开发新冠疫苗,但“中国颁布的野生动物禁售法案,进一步加剧了实验猴供应短缺问题。”

《纽约时报》24日推特截图

网友反讽道,中国“闭关锁猴”影响全球抗疫?这也能怪上到中国?还有网友吐槽,“中国必须收垃圾,中国必须卖猴子,对中国要求还真多。”

报道开头玩得一手好道德绑架,直接将中国出口实验猴和“数百万人的生命”联系起来。

《纽约时报》中、英文报道开头

文中的马克·刘易斯是Bioqual公司的CEO,他为研发疫苗的美国药企莫德纳和强生供应实验猴。

《纽约时报》的逻辑和之前《时代》杂志说“中国人吃肉破坏亚马孙雨林”类似,总结起来就是:世界需要猴子来开发新冠疫苗,它们的DNA与人类非常相似。中国是这种实验室动物的主要供应者。但是,由于大流行引起的意外需求导致全球供应的短缺,又因中国最近出售野生动物的禁令而加剧。

但是除了中国,柬埔寨、印度、毛里求斯也是主要实验猴出口国。

《纽约时报》也提到,美国曾从印度进口实验猴,但1978年在印媒爆料猴子在美国被用于军事实验后,印度停止了出口。2019年美国进口的33818只以食蟹猕猴为主的实验猴中,60%以上来自中国。

美国实验猴

实验猴与人类有高度的基因同源性,对于疫情有高度的易感性,而且它们与人类的生物特性相似,意味着可以用鼻拭子进行测试并进行肺部扫描。因此,猴子是研究新冠病毒疫苗的理想样本。

美国国家生物医学研究协会主席马修·贝利表示,他准备向拜登政府提出实验猴短缺的问题。他认为中国疫情开始时停止出口“可能是一个谨慎的紧急举措”,但“建议”中国可以重启出口。

但据《纽约时报》报道,中国外交部在声明中表示,《关于禁止野生动物交易的公告》并非针对特定物种或国家;“一旦国际形势好转,进出口条件得到满足,中国将积极考虑恢复进出口审批等相关工作。”

我国于2020年1月26日发布实施的《关于禁止野生动物交易的公告》

据介绍,美国拥有七个灵长类动物中心,共计约2.5万只实验猴,其中主要是恒河猴。约600至800只猴子在疫情流行后被用新冠病毒研究。

其实,《纽约时报》在文中也承认,有专家表示,美国要为没有足够的实验用猴承担一定责任。

十多年来,美国国家灵长类动物研究中心的预算要么持平,要么下降。加州国家灵长类动物研究中心传染病专家考恩·范隆佩说,联邦政府在大约10年前要求该中心扩大其繁殖群,但是没有给它更多的资金,所以它反而缩小了繁殖群的规模。

“我们在一些情况下采取了避孕措施,”范隆佩说。“所以春天出生的幼崽会更少。”

在国家卫生研究院2018年12月组织的一次研讨会上,科学家们讨论了美国灵长类动物供应面临的挑战。加州国家灵长类动物研究中心副主任杰弗里·罗伯茨说,当时人们意识到,“如果中国决定停止供应,我们就有大麻烦了。”

与会者“一致认为,国内培育食蟹猴至关重要,如果不能满足,可能危及整个美国的生物医学研究,”会议报告写道。“他们强调说,现在解决这种需求可能已经晚了,但过几个月肯定就太晚了。”

中国也“一猴难求”

目前应用最广泛的实验猴主要是猕猴和食蟹猕猴这两种。因为食蟹猕猴繁殖较快,而且体型较小导致用药量也相应偏小,所以从上世纪70年代起,应用已经全面转向食蟹猴。但食蟹猕猴在中国并无野外种群。中国实验用食蟹猕猴的培育也是一个从无到有的过程。

广东省实验动物监测所所长黄韧2018年接受采访时曾介绍,广东是国内最早引入食蟹猕猴的地区。1990年他协助陈乾生教授从菲律宾引进了食蟹猴,开创了我国从境外引进新的食蟹猴资源的先例。

而此后,国内还需要从越南、柬埔寨等东南亚国家引进种源。

疫情来临后,国内对实验猴也需求大增,一猴难求。

2020年2月,国务院联防联控机制就紧急协调安排多批次的实验用猴,用以疫病治疗药物研究。

第一财经1月27日报道,疫情下上海实验猴紧缺,今年上海两会期间,就有几位人大代表提出了加强实验猴战略储备的相关建议。

中国科学院上海药物研究所药物安全评价中心主任任进告诉第一财经记者,国内猴子繁殖饲养企业已有的大部分2岁左右的优质实验猴,目前基本已被国外跨国公司采购输入美国,或是提前预订、或是高价收购。“从2019年下半年至今,实验猴的价格从1.5万元/只飙升到了6.2万元/只,而且出现‘一猴难求’的局面。目前中国90%的实验猴都控制在私人企业手中。”

据第一财经2012年的报道,当年,我国年度实验用猴数量接近4万只,当时实验猴养殖业存在一定不法现象,林业部门对走私和滥捕乱猎行为一直坚持严厉打击。

广西省是我国实验猴出口“大省”。

但据中新网2017年2月介绍,近年来,由于国外贸易保护主义和欧美动物保护组织方面多种因素影响,广西实验猴出口受创。

2016年,国际实验猴需求回暖、出口运输渠道打通,广西出口实验猴大幅增长,全年共出口11239只,约占全国出口量的60%以上。

在2019年,特朗普政府又对非人灵长类动物提高关税,美国消费者新闻与商业频道当年8月报道抨击特朗普的做法将严重损害美国科研。

CNBC报道称,猕猴被用于对艾滋病、埃博拉以及帕金森等疾病的治疗研究。而在特朗普政府提高关税后,部分研究人员可能将会因此被迫缩减项目,还有部分研究人员可能会停止在美国的运营,并将相关研究转移至中国。

美国疾病控制与预防中心(CDC)24日表示,目前有17%的美国成年人口至少接种了两剂次新冠疫苗的第一剂。另一方面,美国食品药品监督管理局分析,美国强生集团研发的单剂疫苗可安全有效预防新冠,该疫苗有望在美迅速获批。

资料图:当地时间2月16日,设立在美国加州奥克兰体育场的大规模疫苗接种站向符合资格的民众开放。中新社记者 刘关关 摄

据报道,美国多家疫苗生产商表示,他们有望在7月之前再提供6亿剂疫苗。此外,食品药品监督管理局(FDA)发布报告称,将允许辉瑞疫苗在常规的冰柜中进行储存或运输,而不再需要超低温的储存条件。

目前,辉瑞公司正在提高疫苗产量;美国莫德纳(Moderna)公司预计到4月份将其疫苗产量提高一倍。

报道称,莫德纳总裁表示:“我们现在的目标是,到5月底交付第二批1亿剂疫苗,到7月底交付第三批1亿剂疫苗,比原计划提前整整两个月。”

另外,美国强生公司(Johnson&Johnson)也公布了其单剂疫苗的数据,预计最早将于26日获得紧急使用批准。食品药品监督管理局官员在24日公布文件中指出,强生单剂疫苗在试验中似乎安全及有效。

报道指出,接种这支疫苗后14天就可开始产生防护力;到28天后,防范重症的效果更佳。食品药品监督管理局科学家证实,对防范中度及严重病症,强生疫苗整体保护力约66%,而防范最严重病症的效力则达约85%,且使用具安全性。强生疫苗只需注射一剂,而非两剂,可能有助加速疫苗接种。

1.《荒谬!美媒竟怪中国"闭关锁猴"阻碍研制疫苗“拯救百万人的生命”?》援引自互联网,旨在传递更多网络信息知识,仅代表作者本人观点,与本网站无关,侵删请联系页脚下方联系方式。

2.《荒谬!美媒竟怪中国"闭关锁猴"阻碍研制疫苗“拯救百万人的生命”?》仅供读者参考,本网站未对该内容进行证实,对其原创性、真实性、完整性、及时性不作任何保证。

3.文章转载时请保留本站内容来源地址,https://www.lu-xu.com/guonei/856886.html