当前位置:首页 > 旅游指南

同性伴侣争夺抚养权 案件符合立案条件

同性伴侣争夺监护权。同性伴侣在美国登记结婚后,起诉要求子女抚养权。4月7日,记者从浙江舟山定海区法院获悉,该案符合立案条件,定海法院于4月1日受理。

美国医院出具的出生证明。照片由受访者提供

4月7日,新京报记者从当事人处获悉,2016年滴滴与同性伴侣在洛杉矶登记结婚。2017年,双方在美国接受胚胎移植,分别生下一子一女,其中滴滴怀孕胚胎的卵子提供给伴侣。

根据美国医院出具的出生证明,2017年5月31日,双方在美国产下一名男孩,男孩将被告记录为“母亲”。同年6月28日,滴滴在美国生了一个女儿,出生证明记载她是“母亲”。2017年7月,他们回到中国,和一对孩子生活在一起。

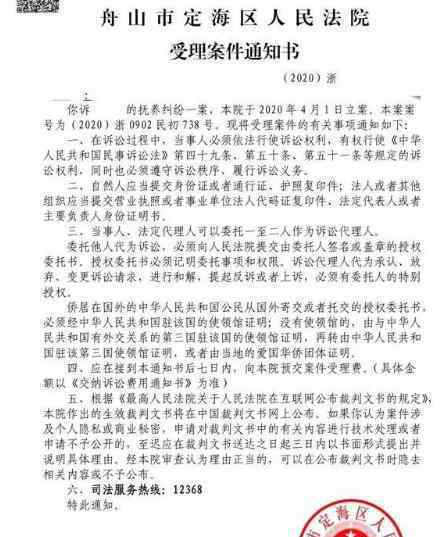
定海区法院于4月1日受理了该民事纠纷案件。照片由受访者提供

2019年11月,双方关系破裂。滴滴认为,对方离开了一起生活很久的伴侣,把孩子从她身边带走。“这不仅严重损害了她的亲子权利,也对她和她的孩子造成了严重的伤害。”为此,她于2019年底向法院起诉对方对其两个孩子的抚养权和抚养权。

记者持有的一份诉讼显示,滴滴向舟山市定海区法院提起诉讼,“他是一对子女的监护人,与原告共同生活”。此外,他还要求“责令被告每月支付1万元的抚养费。元,直到孩子年满18岁。”

4月7日下午,记者从浙江省舟山市定海区法院一名工作人员处获悉,该案符合立案条件,已经立案。

根据医院4月1日向当事人发出的《受理案件通知书》,滴滴诉合伙人支持纠纷一案于2020年4月1日正式立案。

1.《同性伴侣争夺抚养权 案件符合立案条件》援引自互联网,旨在传递更多网络信息知识,仅代表作者本人观点,与本网站无关,侵删请联系页脚下方联系方式。

2.《同性伴侣争夺抚养权 案件符合立案条件》仅供读者参考,本网站未对该内容进行证实,对其原创性、真实性、完整性、及时性不作任何保证。

3.文章转载时请保留本站内容来源地址,https://www.lu-xu.com/junshi/1021857.html

上一篇

番禺中学 番禺中学这位老师火了!上榜2018年“感动广州的教师”

下一篇

老式自行车图片 80年代的老照片

约束是什么意思 灵魂伴侣是什么意思 男女关系不受肉体约束

约束是什么意思 灵魂伴侣是什么意思 男女关系不受肉体约束

灵魂伴侣是什么意思?经常听人说灵魂伴侣,但很多人并没有真正理解其中的含义。让我们通过边肖向你解释一下。  灵魂伴侣是什么意思 灵魂伴侣,又称精神伴侣,是指男女之间的关系不受肉体的束缚,同时强调精神上的交流,常用于指恋爱中的柏拉图式恋人。 每个人都是独一无二的,所以世界上只有两种人:一种是活的...

张培萌妻子称只想要女儿抚养权 具体是什么情况

10月15日,短跑运动员张培萌的妻子张默涵发长文指责张培萌家暴,并对家暴造成的伤害进行拍照。张培萌的妻子告诉记者,曝光只是为了夺回孩子的抚养权。张培萌的团队认为,家暴无中生有,妻子性格强势,总是要求最好的生活和金钱。目前两人的家庭纠纷正在法律程序中。根据张默涵的长文,张培萌对她进行过多次家暴,甚至在孕期、产期...

孙俪邓超离婚照片 邓超出轨19岁嫩模?孙俪发文“再见婚姻”,2人正在争夺抚养权?

  • 孙俪邓超离婚照片 邓超出轨19岁嫩模?孙俪发文“再见婚姻”,2人正在争夺抚养权?
  • 孙俪邓超离婚照片 邓超出轨19岁嫩模?孙俪发文“再见婚姻”,2人正在争夺抚养权?
  • 孙俪邓超离婚照片 邓超出轨19岁嫩模?孙俪发文“再见婚姻”,2人正在争夺抚养权?

代孕母亲争夺抚养权 怎么回事法院将孩子判给了谁

代孕妈妈玲玲说,知道代孕是不对的,但是从怀孕的那一刻起,她就觉得每天都在变。为了天天争取儿子的抚养权,玲玲天天状告父亲王先生。最终法院会判给王先生每天抚养,但是玲玲每天都是母亲,法院允许她享有探视权。为了保护孩子的安全,法院引入了第三方探视机制,孩子每个月都需要和社工见面玲玲。创新的访问机制对双方和孩子都有积...

代孕母亲争夺抚养权 什么是代孕母亲?会有抚养权吗?

代孕母亲争夺抚养权 什么是代孕母亲?会有抚养权吗?

最近,代孕妈妈争夺抚养权的问题在网民中引起了热烈的讨论。很多人认为这是自己造成的,说自己既然选择卖子宫牟利,就失去了让别人同情的权利。据悉,玲玲是代孕妈妈。她说知道代孕是不对的,但是从怀上孩子的那一刻起,她就觉得每天都在变。为了天天争取儿子的抚养权,玲玲天天状告父亲王先生。虽然法院将孩子判给王先生抚养,但玲玲...

代孕母亲争夺抚养权 这是什么情况法院怎么判

代孕母亲争夺抚养权 这是什么情况法院怎么判

代孕妈妈玲玲说,知道代孕是不对的,但是从怀孕的那一刻起,她就觉得每天都在变。为了天天争取儿子的抚养权,玲玲天天状告父亲王先生。最终法院会判给王先生每天抚养,但是玲玲每天都是母亲,法院允许她享有探视权。为了保护孩子的安全,法院引入了第三方探视机制,孩子每个月都需要和社工见面玲玲。创新的访问机制对双方和孩子都有积...

婚姻修复咨询 伴侣咨询:婚姻危机之后,信任还能修复吗?

  • 婚姻修复咨询 伴侣咨询:婚姻危机之后,信任还能修复吗?
  • 婚姻修复咨询 伴侣咨询:婚姻危机之后,信任还能修复吗?
  • 婚姻修复咨询 伴侣咨询:婚姻危机之后,信任还能修复吗?

一夫一妻的动物 一夫一妻的动物盘点,它们结成伴侣之后就会不会背叛对方

如今,离婚率在许多国家都是一个令人头痛的问题。虽然大多数国家实行一夫一妻制,但也存在很多欺骗、背叛等现象。以下是一夫一妻制动物的清单。有些动物也实行一夫一妻制,离婚率出奇的低。基本上形成伴侣后,对双方来说都会是最坚实的背影。盘点一夫一妻的痴情动物1.沃尔夫狼是众所周知的一夫一妻制动物。他们对伴侣非常投入,不会...