
医院感染。2017年12月5日。[印刷前的Epub
由火凤凰翻译集团的张斌博士整理,本内容在原著的基础上进行编排。作者:浙江医科大学第二医院急诊科
我们为什么关注这篇文章?
目前,侵入性真菌病在医疗行业的负担越来越重,特别是在重症监护室。同时,在侵袭性念珠菌感染的诊断和治疗方面仍有许多争议:
首先,除血培养阳性患者外,没有直接证据表明抗真菌治疗能降低死亡率。念珠菌属。腹腔感染与死亡率有关,但抗真菌药物的使用不影响患者的预后。
其次,抗真菌治疗的时间和药物选择仍是争论的焦点,但延迟念珠菌血症的治疗是影响患者预后的重要因素。
但有数据显示,超过三分之二的危重患者过度使用抗真菌药物,因此制定抗真菌药物管理共识迫在眉睫。
以下是协商一致的草案。原文是由欧洲麻醉学会重症监护科学小组委员会专家组撰写的。
流行病学和风险因素
IFD病与患者的免疫功能低下有关,尤其是那些患有恶性肿瘤、慢性炎性疾病和慢性免疫抑制的患者。重症监护室中面临IFD风险的患者数量正在迅速增加。念珠菌是重症监护病房血流感染中最常见的真菌病原体。重症监护病房患者真菌血流感染的主要原因仍然是白色念珠菌,但非白色念珠菌感染也是一个新问题。根据临床表现和抗真菌药物的治疗时间,侵袭性念珠菌病的死亡率可低至5%或高达71%。
念珠菌是人类微生物群落的一部分,在皮肤、胃肠道和泌尿生殖道中定植。侵袭性念珠菌病通常是由正常菌群的浓度和分布的变化以及粘膜屏障功能的变化引起的。危重病及其相关治疗可导致微生态失衡和正常屏障机制的破坏,并导致包括念珠菌属在内的菌群移位。长期在ICU住院和广谱抗生素的应用与侵袭性念珠菌病有关。其他危险因素包括留置中心静脉导管;血液透析;近期重大胃肠手术;坏死性胰腺炎;糖尿病和任何先前存在的免疫抑制疾病。此外,念珠菌属的致病性。可以通过其粘附到假体表面并形成生物膜的能力来增强。生物膜的形成在抗真菌药物尤其是唑类药物的耐药性中起着重要作用。
侵袭性念珠菌病的发病机制涉及免疫系统的所有要素。淋巴细胞对于细胞介导的免疫和预防念珠菌的定植是必要的。中性粒细胞和单核细胞通过破坏假菌丝和孢子干扰念珠菌的繁殖。因此,中性粒细胞功能障碍或白细胞减少的患者有侵袭性念珠菌病的风险。这可能导致急性播散性念珠菌病,其特征是弥漫性出血性丘疹和小血管血管炎,伴有多器官受累。急性播散性念珠菌病的死亡率很高,这在尸检中经常见到。化疗引起的中性粒细胞减少症患者可能伴有慢性播散性念珠菌病。功能性中性粒细胞的再现导致多器官实质病变的形成,可通过影像学检查进行评估。这些患者常伴有右上腹疼痛、发热和碱性磷酸酶升高,诊断时通常需要活检。最后,补体和免疫球蛋白在调节和杀死细胞中的病原体方面起着重要作用。缺乏这些分子可能导致难治性感染。
摘要:侵袭性念珠菌病的主要危险因素列表
APACHE II高分
糖尿病
中性白细胞减少症
肾机能不全
手术,主要是腹部
胰腺炎
使用广谱抗菌药物
胃肠外营养
血液透析
机械通气
留置中心静脉导管
免疫抑制剂
诊断
侵袭性念珠菌病的诊断应结合危险因素、临床评价、影像学评价和真菌诊断试验。侵袭性念珠菌病的临床表现在很大程度上取决于所涉及的部位。念珠菌血症是侵袭性念珠菌病最常见的诊断形式,但侵袭性念珠菌病可有多种表现。
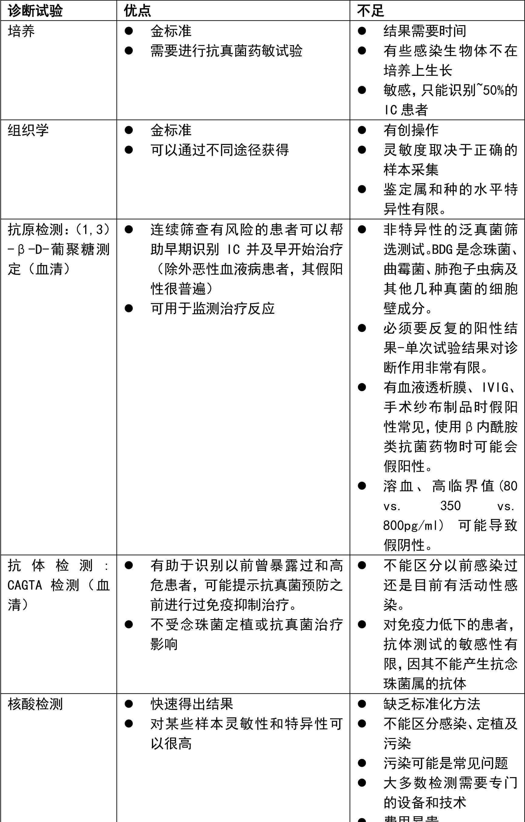
桌子。侵袭性念珠菌感染最相关的诊断试验

注:BDG: -β-D-葡聚糖测定;CAGTA:白色念珠菌的生殖管抗体;IVIG:静脉注射免疫球蛋白
大约1/5的侵袭性念珠菌病涉及眼睛,表现为眼内炎、脉络膜视网膜炎或玻璃体炎症。因此,建议重症监护病房的侵袭性念珠菌病患者进行眼部检查。对于中性粒细胞减少症患者,在中性粒细胞恢复后应进行进一步的眼科检查。
骨和椎间盘受累的特征是骨髓炎和椎间盘炎,它们在临床上日益增多,主要与未经治疗的侵袭性念珠菌病有关。
念珠菌性心内膜炎发病率上升是由念珠菌性心内膜炎发病率上升引起的。念珠菌性心内膜炎的特征是持续发热。血液培养提示念珠菌血症和新的心脏杂音,通常伴有心脏功能恶化和栓塞。这种情况可能与近期心脏手术、CVC长期滞留、化疗或静脉药物滥用有关。
重症患者中枢神经系统受累的风险较高,通常表现为脑膜炎,也是中枢神经系统植入装置的念珠菌血症或侵袭性念珠菌病患者的并发症,在严重免疫抑制时更容易发生。
诊断侵袭性念珠菌病的金标准试验仍然基于形态学或表型评价,这需要无菌体液培养或组织病理学的帮助。直接取组织样本是可行的,但在很多临床情况下是不可能的。培养仍然是抗真菌药物敏感试验的基本方法,即评价抗真菌药物对体外培养的病原菌的抗菌作用,很有价值,因为MIC的增加与和不良结局有关,说明药物敏感试验很有价值。抗菌药物敏感性试验尤其重要,因为在非白色念珠菌感染中检测到高达50%的氟康唑耐药性。此外,它还有助于指导阶梯下降策略,从而降低抗真菌治疗的成本和压力。
目前辅助诊断侵袭性念珠菌的实验室检测方法很多。还提出了一些替代标记物来促进侵袭性念珠菌病的早期诊断。一项基于危重患者的前瞻性研究发现,侵袭性念珠菌病和高水平念珠菌定植的患者具有较高水平的-β-D-葡聚糖。连续两个BDG水平≥80 pg/ml可以区分侵袭性念珠菌病和高水平定植,但BDG和CAGTA的ROC曲线下面积较小,表明没有相关的临床支持不能使用该方法。同样,更常用的标记物如甘露聚糖和抗甘露聚糖也可以用作诊断试验。需要强调的是,甘露聚糖试验的特异性很低。生物标志物具有较高的动力学准确性,有可能在未来用于确定真菌感染的存在,从而保证早期适当的抗真菌治疗。
分子诊断逐渐应用于真菌感染的诊断,在不久的将来会有更多的发展。然而,目前它仍然有很大的局限性。PCR分析缺乏DNA分离和引物选择的标准化,在真菌PCR的任何阶段都可能被环境中的真菌污染。由于这些问题,指南中没有单独包含任何测试。其他分子方法,如基质辅助激光解吸/电离飞行时间质谱-使用基质辅助激光解吸/电离飞行时间质谱和血液培养阳性荧光原位杂交的微生物生长技术,可以缩短鉴定病原体的时间。
诊断侵袭性念珠菌病的主要困难之一是区分感染、定植和污染。在这种情况下,有两种方法可以帮助诊断:
1)看定义
欧洲癌症/真菌病研究和治疗组织为研究目的确立了侵袭性真菌病的定义,该定义适用于免疫力低下的患者,但不一定适用于危重患者。
2)看分数
有一个评分系统来评估念珠菌定植的严重程度,念珠菌定植的严重程度也与侵袭性念珠菌病的发生有关,用于评估患者的免疫力。
EORTC/ MSG的定义提供了一个有用的框架,用于确定它是否是、可能是、可能是以及不可能是侵袭性真菌疾病。在研究和实践中,这些诊断标准已被证明对严重免疫缺陷患者有用,但对ICU患者无效。
根据定义,
当在正常无菌组织/血液中发现病原体时,无论显微镜分析还是培养均可认为是侵袭性真菌病。
侵袭性真菌病的诊断很可能需要宿主因素、包括影像学结果在内的临床特征和真菌证据。
侵袭性真菌病需要合适的宿主因素和足够的临床证据,但没有真菌学的支持。
念珠菌定植与侵袭性念珠菌病的发生有关。因此,临床上开发了一种风险评估工具,以确定患有非中性粒细胞减少症的危重患者中侵袭性念珠菌病的可能性,从而将其与定植区分开来。这些工具包括念珠菌定植指数、校正定植指数和念珠菌评分。
CI指念珠菌的阳性培养部位数/总培养部位数。样本可能包括口咽拭子、气管分泌物、胃液、会阴拭子、粪便样本、尿样、手术伤口拭子、腹腔引流液和留置导管。
CS于2006年开发,按以下与侵袭性念珠菌病相关的风险因素总得分进行评分:全胃肠外营养、手术患者、多发性念珠菌定植和严重脓毒症。使用该评分时,值≥2.5表示可能需要抗真菌治疗。该评分对侵袭性念珠菌病诊断的敏感性> 0.8,特异性为0.74。已经证明,使用CS可以帮助真菌感染患者及时开始抗真菌治疗。比如2009年Leon等人关于CS的验证研究和2011年Leroy等人的研究中使用的CS的诊断价值为3,所以我们认为这个阈值会有更好的预测价值。不同的念珠菌定植评分对侵袭性真菌感染的可能性有不同的预测值,这主要取决于每个评分中包含的变量。目前认为仔细的病史回顾和真菌诊断试验结合临床和影像学评价及临床评分是ICU患者侵袭性念珠菌病的最佳诊断方法。
对待
ICU中念珠菌感染的治疗非常具有挑战性。抗真菌药物在危重患者中应用广泛,占ICU患者的7.5%,这些患者中有2/3没有侵袭性真菌疾病的记录。预防和经验性治疗可能会导致过度治疗患者的增加,但延迟治疗可能会增加死亡率。因此,我们必须在及时和有针对性的治疗之间找到平衡。
根据临床指南和专家意见,本共识提出以下建议。
强烈建议棘白菌素作为念珠菌血症的初始治疗。如果患者随后达到临床稳定,且血培养仍为阴性,则可在5-7天后转化为氟康唑。鉴于此,血培养检查应定期重复,直至阴性。如果发烧,血液培养可以每隔一天重复一次,而不是每天。如果怀疑中心静脉导管是念珠菌血症的来源,强烈建议将其移除。血培养阴性,临床症状缓解后,应继续治疗两周。不推荐念珠菌病的联合治疗。

经验性抗真菌治疗最广泛的定义是给顽固性发热和其他侵袭性真菌疾病危险因素的患者服用抗真菌药物。没有中性粒细胞减少症的患者有临床风险因素和替代标志物,如β-D葡聚糖阳性和无其他原因的发热。当怀疑侵袭性念珠菌病时,强烈推荐经验性抗真菌治疗。对于脓毒性休克和疑似念珠菌病的患者,应尽快开始经验性治疗,治疗时间应与念珠菌血症的推荐时间相同。如果4-5天后对经验性治疗没有反应,并且没有侵袭性念珠菌病的证据,临床医生应考虑停止治疗。目前的指南推荐经验性抗真菌治疗,但这通常不会给ICU患者带来任何益处,并可能导致严重的过度治疗。鉴于这种方法的低效率,临床医生应更多地依赖风险因素和生物标志物的组合-β-D-葡聚糖甘露聚糖是真菌细胞壁的一种成分,也是真菌感染的可选生物标志物)。一方面,甘露聚糖是一种高度免疫原性的抗原性多糖,其免疫活性高于β-葡聚糖,在血培养阳性前2-15天可获得阳性结果。另一方面,-β-D-葡聚糖是一种细菌表面抗原,可在血清、BAL或CSF中检测到,并存在于大多数曲霉属中。所以两者都可以用来指导治疗,但甘露聚糖与念珠菌感染关系更大。值得注意的是,甘露聚糖抗原和抗甘露聚糖抗体联合使用比单独使用其中一种更敏感。这种更有针对性的方法叫做法。
先发制人法是指在ICU长期住院,以前接受过广谱抗菌药物治疗,有其他临床危险因素和念珠菌感染的微生物学证据的患者使用抗真菌药物。结合流行病学资料、临床危险因素,尤其是当地ICU念珠菌血症的流行病学分析,可以确定这种感染的风险是低还是高。除了临床评估,没有有效的定义来定义高风险和低风险。然而,从审查和指南中表达的专家观点来看,当风险> 10%时,侵袭性念珠菌病的发病率被确定为高。先发制人是一种有吸引力的方法,因为它仍然允许及时治疗高危患者,同时限制低危患者使用抗真菌药物。然而,由于缺乏更广泛的科学证据,需要前瞻性实验进行验证。考虑抢先法时,β-D葡聚糖浓度应≥60pg/ mL或念珠菌评分应≥3。
预防性治疗的定义是给没有明确感染证据的患者服用抗真菌药物。只有适度的证据是薄弱的。建议ICU患者使用氟康唑或棘白菌素预防侵袭性念珠菌病。降低念珠菌血症发病率的潜在益处应与药物的毒性和增加耐药性的风险相平衡。Cochrane分析显示,9例高危患者需要治疗,188例低危患者需要治疗。有鉴于此,仅对高危ICU推荐预防性抗真菌药物。
当怀疑有腹部念珠菌病时,对有腹部感染和显著临床危险因素的患者,应采用经验性抗真菌药物治疗。在腹部感染患者的腹腔积液中直接检测到念珠菌的存在表明存在明显的念珠菌感染,这与死亡率增加有关。
如果出现以下四种情况中的三种:血流动力学衰竭、上消化道穿孔、女性、前48小时内接受抗生素治疗,腹水中检出念珠菌的概率为71%,鼓励经验性使用抗真菌药物。但其科学证据不足,研究质量较弱。
可能很难解释非无菌部位的念珠菌分离株是否有意义。对于大多数非免疫功能低下的患者,呼吸道分泌物中的念珠菌生长表明是定植,而不是念珠菌肺炎。因此,治疗决策决不能仅仅依靠呼吸道样本。同样,除非患者患有中性粒细胞减少症或正在接受泌尿外科手术,否则不建议治疗无症状的念珠菌尿。对于有症状的肾盂肾炎,如果怀疑对氟康唑耐药,建议使用氟康唑或两性霉素B。
念珠菌性食管炎:根据目前的指南,建议对HIV患者进行全身抗真菌治疗。内镜检查前诊断性抗真菌治疗口服或静脉注射氟康唑是合理的,棘白菌素也是一种可选的治疗方法。
然而,在ICU患者中,没有证据表明需要系统性抗真菌治疗。
念珠菌性心内膜炎需要高度警惕和积极治疗。建议以大剂量棘白菌素作为初始治疗,虽然证据较弱:卡泊芬净150mg /d,米卡芬净150mg /d,或阿尼芬净200mg /d,脂质体两性霉素B 3-5mg/kg/d,联合或不联合氟胞嘧啶25mg/kg,每日4次,可作为替代。当药物敏感或血培养阴性时,氟康唑用于降压治疗,推荐剂量为400-800毫克QD。如有可能,应进行瓣膜置换,并在手术后继续治疗至少六周。
念珠菌性脑膜炎:两性霉素B每日5毫克/公斤,联合口服氟胞嘧啶255毫克/公斤,建议每日4次,尽管证据不足。两性霉素b也可以单独使用。患者对初始治疗有反应后,建议使用氟康唑400-800mg/d进行降压治疗。治疗持续时间未知:应继续治疗,直到所有体征、症状、脑脊液和放射学异常恢复正常。如果有中枢神经系统植入器械,有可能的话应该摘除。
下图是基于临床评价、念珠菌评分、生物标志物的临床管理路径。当伏立康唑和氟胞嘧啶用于治疗时,应检测血药浓度,其他药物不常规推荐。这对需要肾脏替代治疗的患者尤为重要。

图有败血症体征的ICU患者。高度侵袭性念珠菌病的发病率定义为具有> 10%的风险,正常率为1-2%。
结论
侵袭性念珠菌病的死亡率可低至5%,但也可高达70%。早期诊断和开发敏感性和特异性更高的新诊断技术非常重要。目前,预防性治疗只有微弱的证据支持,因此需要更仔细地评估。经验性治疗仍有争议,但通常使用棘白菌素,可能的话使用氟康唑降压。感染源控制是治疗的重要部分,尤其是在血管内导管相关念珠菌血症的情况下。
1.《念珠菌治疗 危重病人侵袭性念珠菌病与念珠菌血症:2017年管理共识》援引自互联网,旨在传递更多网络信息知识,仅代表作者本人观点,与本网站无关,侵删请联系页脚下方联系方式。
2.《念珠菌治疗 危重病人侵袭性念珠菌病与念珠菌血症:2017年管理共识》仅供读者参考,本网站未对该内容进行证实,对其原创性、真实性、完整性、及时性不作任何保证。
3.文章转载时请保留本站内容来源地址,https://www.lu-xu.com/junshi/1695515.html