
济南市气象局发布降雨预报
济南市气象台发布近期天气预报
大众网·海报新闻济南2月24日讯 近日泉城一直蓝天白云在线,昨日14时,济南气温升至16.5℃,然而好天气即将暂停。大众网·海报新闻记者从济南市气象局了解到,从今日起,济南将迎来一次降水过程,济南市气象局于2月23日15时20分发布重要天气预报,表示今日中午前后到明日早晨,全市自南向北将出现一次小雨过程,局部地区有中雨。雨水带来了降温,27、28日济南或将迎来雨夹雪,最高气温6℃。此外,济南市气象局继续发布大风蓝色预警信号,请市民朋友们注意做好防范。
持续了多日暖阳高照的好天气后,济南又一次迎来了冷空气的降临。昨日15时20分,济南市气象局发布重要天气预报:受高空槽和切变线共同影响,24日中午前后到25日早晨济南市自南向北将出现一次小雨过程,局部地区有中雨,全市平均降水量5~8毫米。
据了解,此次雨水将伴随着降温光临济南,受冷空气影响,25日至27日,济南北风3~4级,短时阵风6级,气温有所下降,最高温度在6-10℃之间徘徊。此外,27、28日两天济南或将有雨夹雪,北风转南风都是3级,最高气温6℃左右。29日以后晴转多云,气温略有上升。
目前正值冬春季交替时节,气温总体虽以上升为主,但也会震荡反复,升得猛往往容易跌得狠。大众网海报新闻温馨提醒大家还需多关注临近天气预报,及时增减衣物、谨防感冒。未来7天具体天气情况如下:
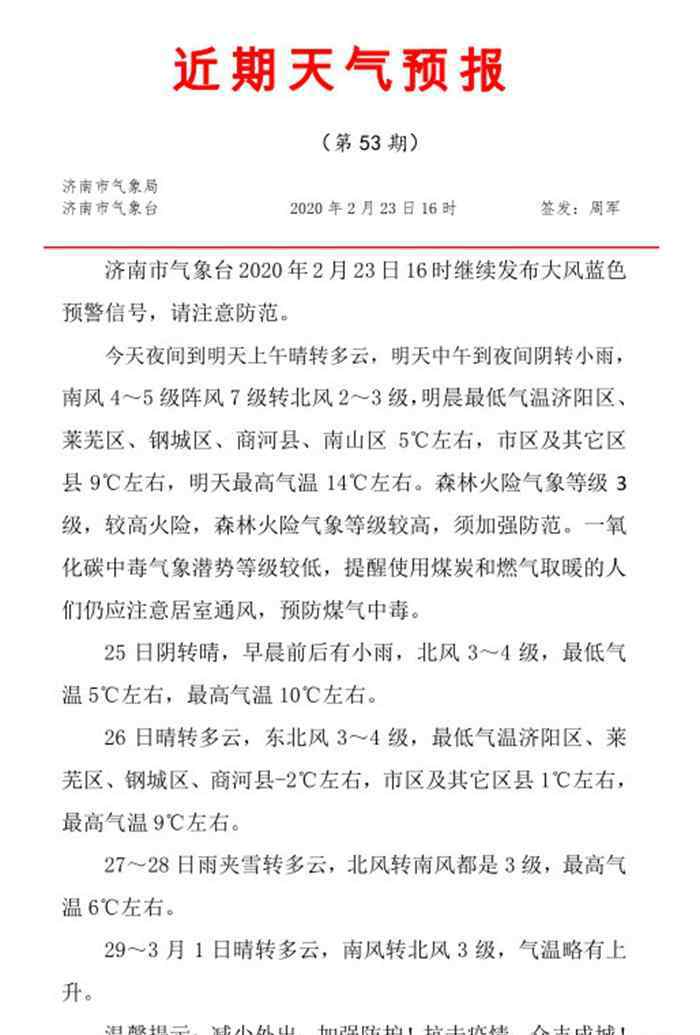
今天上午晴转多云,中午到夜间阴转小雨,南风4~5级阵风7级转北风2~3级,明晨最低气温济阳区、莱芜区、钢城区、商河县、南山区5℃左右,市区及其它区县9℃左右,明天最高气温14℃左右。森林火险气象等级3级,较高火险,森林火险气象等级较高,须加强防范。
25日阴转晴,早晨前后有小雨,北风3~4级,最低气温5℃左右,最高气温10℃左右。
26日晴转多云,东北风3~4级,最低气温济阳区、莱芜区、钢城区、商河县-2℃左右,市区及其它区县1℃左右,最高气温9℃左右。
27~28日雨夹雪转多云,北风转南风都是3级,最高气温6℃左右。
29~3月1日晴转多云,南风转北风3级,气温略有上升。
今日上下班预报:7:00~9:00 多云,南风4~5级阵风7级,气温12℃左右;11:00~14:00 小雨,南风3级,气温14℃;17:00~19:00 小雨,北风2~3级,气温9℃左右。a
1.《济南气象 重要天气预报!大风+雨+降温马上到济南!本周还可能有雨夹雪》援引自互联网,旨在传递更多网络信息知识,仅代表作者本人观点,与本网站无关,侵删请联系页脚下方联系方式。
2.《济南气象 重要天气预报!大风+雨+降温马上到济南!本周还可能有雨夹雪》仅供读者参考,本网站未对该内容进行证实,对其原创性、真实性、完整性、及时性不作任何保证。
3.文章转载时请保留本站内容来源地址,https://www.lu-xu.com/shehui/455911.html