近日,一篇题为《2019年退休金新规定,这类人的退休金将被下调25%!》的文章在网上流传。文章称,一份名为《事业单位工作人员处分暂行规定》的“2019年新规”明确规定,事业单位工作人员有违法乱纪行为,其退休金都会受影响,从审查结论做出的次月开始,退休金将会降低25%。

网传文章截图

不少自媒体都转发了这篇网传文章,部分点击量甚至超过10万。然而,解放日报·上观新闻记者核实发现,事情还真不是这样的。

首先,网传文章声称这份“2019年新规”是由人社部、监察部发布的。但是,根据2018年3月发布的国务院机构改革方案:“监察部并入新组建的国家监察委员会。国家预防腐败局并入国家监察委员会。不再保留监察部、国家预防腐败局。”也就是说,2019年的新规不可能由“监察部”发布。

其次,我们再来看看《事业单位工作人员处分暂行规定》的相关情况。国家人力资源和社会保障部官网相关信息显示,《事业单位工作人员处分暂行规定》发布于2012年8月22日,同年9月1日起施行,是一部已经施行多年的规定。在这份规定的全文中,记者并没有找到“违法乱纪人员的退休金将被下调25%”的规定。

文件图片

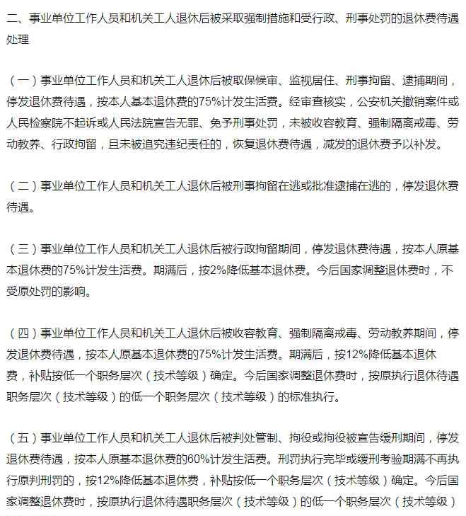
那么,“下调退休金”的这个说法到底来自哪里?经过搜索,记者发现,相关内容较大可能性是出自《关于事业单位工作人员和机关工人被采取强制措施和受行政刑事处罚工资待遇处理有关问题的通知》。这份文件也是发布于2012年。《通知》规定,事业单位工作人员和机关工人退休后被采取强制措施和受行政、刑事处罚期间,退休金会按照不同情况作出不同调整,但并非如网传文章中所说的“一刀切”下调25%退休金。

《通知》截图

可以推测,上述网传文章应该是来自于造谣者的东拼西凑。“退休金”一直是人们关注的热点,但也一直被造谣者利用。上海辟谣平台提醒,相关政策务必以官方渠道和权威媒体发布为准,切勿被小道消息带了节奏。

1.《2019改签退票新规 2019年新规明确这类人违法乱纪将被下调25%退休金?别被谣言带了节奏》援引自互联网,旨在传递更多网络信息知识,仅代表作者本人观点,与本网站无关,侵删请联系页脚下方联系方式。

2.《2019改签退票新规 2019年新规明确这类人违法乱纪将被下调25%退休金?别被谣言带了节奏》仅供读者参考,本网站未对该内容进行证实,对其原创性、真实性、完整性、及时性不作任何保证。

3.文章转载时请保留本站内容来源地址,https://www.lu-xu.com/shehui/79177.html