当前位置:首页 > 财经

转基因动物 转基因动物及其产品的主要管理制度

密切注意

转基因三文鱼已获FDA批准上市,成为全球首个获准直接食用的转基因动物食品,开启了转基因动物商业化的大门。为了有效监管转基因动物及其产品,世界各国都不同程度地制定了管理制度,包括安全性评价制度和转基因成分识别管理制度。本文阐述了猪、牛、羊等转基因动物的研发现状及转基因动物的检测技术,并对世界主要国家/地区转基因动物及其食品安全评价体系和转基因成分鉴定体系的发展现状进行了综述。最后,对转基因动物及其产品的发展进行了展望。

转基因动物是指通过基因工程等技术对基因组进行改造,使其出现与原品种不同的性状或产物。自1982年以来,美国科学家将生长激素基因引入小鼠受精卵获得转基因“超级小鼠”,为转基因动物的研发打开了大门,先后培育出转基因鱼、兔、猪、牛、羊等20多种转基因动物。转基因动物广泛应用于提高生产性能、增强抗病能力、培育新品种、建立疾病模型、器官移植等方面。转基因动物加工的产品称为转基因动物产品。目前,世界上转基因动物及其产品的主要管理体系是安全评价和标签管理体系。转基因动物及其产品的生物安全性已经引起了全世界研究机构和组织的关注。在进入人们的生活之前,都经过了严格的安全性评价。同时,为了保护消费者的知情权和选择权,各国根据本国国情制定了转基因生物标签管理制度。同时,转基因动物及其产品的检测技术是保证安全评价和标签管理制度顺利实施的重要手段。

一、转基因动物及其产品概述

1.转基因动物及其产品的研究概况

转基因动物的研究主要集中在提高生长率、建立疾病模拟、增强抗性和改变表型上。近年来,学者们开发了具有显性癌基因的转基因小鼠、酪氨酸酶双等位基因猪和Park 2、PINK1敲除猪等。,为肿瘤、动脉粥样硬化、白化病、帕金森综合征和乙型肝炎等疾病建立了模型,也为一氧化氮合酶和eGFP相关染色质的功能研究提供了新思路。MSTN基因敲除猪和表达外源纤维素酶和木质素酶的转基因小鼠的成功开发,为提高动物的瘦肉率和饲料转化率奠定了基础。双shRNA表达系统的转基因牛、短发夹RNA结构的转基因鸡等转基因动物可以有效防止疾病的传播。为了增加动物的观赏价值,带有绿色荧光蛋白基因的猪、带有黄色荧光蛋白基因的斑马和带有红色荧光蛋白基因的唐鱼相继出现。转基因牛的研发主要集中在乳腺生物反应器上,如含人乳铁蛋白基因的牛和含人血清白蛋白基因的牛。中国农业大学的学者们先后开发了含有人乳铁蛋白、人溶菌酶和人α-乳清蛋白基因的转基因奶牛。近日,华南农业大学学者报道,利用转基因小鼠的唾液腺作为生物反应器成功生产人神经生长因子蛋白,标志着基于转基因动物唾液腺生物反应器制备人蛋白药物的首次成功。

在转基因动物产品产业化方面,2015年,通过转移太平洋奇努克鲑鱼生长激素基因启动子和海洋鳕鱼ⅲ型抗冻蛋白基因获得的转基因鲑鱼分别获得美国和加拿大的批准,成为首个获准上市的转基因动物产品,将为转基因动物的商业化起到示范作用。同时,转基因动物生产的三种新药已经获得FDA批准,包括转基因鸡生产的ATryn、转基因兔生产的Ruconest和转基因鸡生产的Kanuma。在申请转基因三文鱼商业化几十年的同时,几只转基因动物也提交了商业化申请。为了防止转基因动物及其产品在研究、试验、生产、加工和管理过程中的传播和污染,制定转基因动物及其产品的安全评价和标签管理制度并发布相应的细则已成为一种趋势。

2.转基因动物及其产品检测技术研究综述

近年来,转基因动物及其产品获得了快速发展。然而,由于不同国家和地区转基因产品的阈值范围和标记方法的差异,快速准确的转基因检测技术成为各国研究的重点,对进出口检疫结果的相互认可和消除贸易壁垒具有重要作用。目前,转基因动物及其产品的检测主要从核酸和蛋白质两个层面进行。

基于核酸水平的检测技术主要包括定性聚合酶链反应、定量聚合酶链反应、多重聚合酶链反应、环介导等温扩增(LAMP)和基因芯片。Sekhavat等人利用phiC31整合酶系统评价了体细胞核移植(SC-NT)和精子介导的基因转移(SMGT)产生转基因牛胚胎的效率,并通过聚合酶链反应和测序验证了靶向位点的准确性。张等研究了三重转基因阿尔茨海默病小鼠(3xTg-AD小鼠)的行为能力,通过定量PCR发现转基因小鼠miR-34a基因的表达明显低于非转基因小鼠。马鑫等人设计了小鼠基因组内参考基因的赖氨酸基因、新霉素抗性基因、转基因启动子和特异性引物,建立了转基因小鼠的多重聚合酶链反应方法。陶等建立了-1转基因猪的LAMP方法,检测限为1。26纳克/微升..翟等人建立了特异性检测HLTF/HLAlB转基因牛的LAMP方法,可检测至少10个拷贝的靶分子。李全芬针对8个选定的基因开发了基因芯片方法,检测限为1 pg。

基于蛋白质水平的检测技术主要包括酶联免疫吸附试验(ELISA)、蛋白质印迹检测、免疫层析试条和免疫组织化学。Donyavi等人成功地获得了用人白细胞介素-12 (hil-12)转化的利什曼原虫,并通过ELISA成功地检测了重组hil-12,其浓度为(246。53±15.92)pg ml-1。Dang Keiko等用免疫组织化学和蛋白质印迹法检测姜黄素给药后APP/PS1转基因小鼠海马CA1区AKT和P-Akt表达的变化。我单位研制了检测转基因乳中人乳铁蛋白的夹心ELISA和双抗体夹心胶体金试纸条,检测转基因乳中人乳清白蛋白的夹心ELISA。目前,转基因动物及其产品检测技术的发展落后于转基因植物的发展速度。我们应该借鉴转基因植物的检测技术,发展数字聚合酶链反应技术、毛细管电泳技术和生物传感器技术,为转基因安全管理和鉴定管理的顺利实施提供有力的技术支持。

二、转基因动物及其产品的安全性评价体系

各国政府通过转基因产品安全评价体系对转基因产品进行管理,决定转基因产品能否进入市场甚至商业化。转基因动物安全评价以实质平等为主要原则,包括案例分析、预防、逐步深化、科学依据、公开透明等原则。实质平等是指转基因动物或其食品与传统物种或食品在安全性上没有区别。目前,国际安全评估基于食品法典委员会(CAC)标准,并以CAC/GL68-2008《对使用重组DNA动物生产的食品进行食品安全评估的指南》为指导。我国主要根据《农业转基因生物安全管理条例》对转基因动物的安全性进行评价,政府专门成立了国家转基因动物安全评价委员会,负责对申报的转基因动物及其产品进行审查。

1.转基因动物健康状况评估

一般情况下,应以非转基因动物的健康指标作为参考,主要评价有:1)一般健康特征,包括行为、生长、发育、解剖、生殖功能等。;2)生理生化指标,包括临床和分析参数;3)其他转基因动物的特异性指标。

2.敏化评价

在转基因动物的最终食物中,需要评估新表达的蛋白质是否会引起过敏反应或可能对某些人产生过敏反应。主要评价:1)蛋白质来源;2)氨基酸序列同源性;3)血清筛查试验;4)模拟胃肠液的消化;5)实验动物模型试验。

值得注意的是,过敏食物在生活中很常见,如牛奶、鸡蛋、豆制品、坚果等。这些食物可能会对一些人产生过敏反应,但对大多数人来说是安全的。

3.毒理学评价

毒理学评价包括表达产品和全食品。1)对表达产物进行毒理学评价,通常比较新表达蛋白的核酸和氨基酸序列,进行热稳定性试验和模拟胃肠消化试验,探讨其耐热性和抗消化能力。2)全食品最常用的毒理学评价方法是动物试验,这也是应用于人类食品前的必要手段,常采用90 d亚慢性毒性试验。如果亚慢性毒性试验表明可能对健康有不良影响,则应进行长期慢性试验,包括急性毒性试验、遗传毒性试验(Ames试验)、精子畸形、骨髓微核、致畸试验、亚慢性毒性试验和慢性毒性试验。在一些转基因食品中,慢性毒性试验可以省略。

4.关键部件的成分分析

在相同条件下饲养非转基因动物时,转基因动物食物中典型成分的含量和传统食物等效成分的变异参数应在自然变异范围内。

5.营养评估

当转基因动物被外源基因转移时,其食物的营养价值可能会发生一定程度的变化,因此有必要对转基因食物的营养进行评估。转基因食品的营养评价主要集中在食品的蛋白质、淀粉和氨基酸方面。

6.储存和加工的确定

重点关注食品加工(包括家庭食品准备)对转基因动物产品的潜在影响。如果基因改造的目的是改变贮藏性状,则应评估改造对食品安全和营养质量的影响。

7.意外效果评估

基因插入、敲除或重组导致的动物传统育种带来的意想不到的效果,可能是好的,也可能是坏的,也可能是中性的。一些转基因动物的某些特性可能导致兽药残留、重金属积累、肠道菌群变化、基因转移等。在评价中,也要注意这种变化。

目前,研究人员已经对转基因动物的安全性进行了评估。鲍等人采用传统方法和实时荧光定量聚合酶链反应检测了转基因羊和非转基因羊肠道中大肠杆菌、沙门氏菌、双歧杆菌、粪肠球菌和金黄色葡萄球菌的数量。两种方法都表明tlr4基因的表达不影响绵羊肠道微生物的数量。鲍等人研究了山羊生长激素是否只在转基因山羊乳腺中表达,并通过PCR检测肠道、粪便和周围土壤中GH和标记基因neoR,但未发现水平基因转移。同时,采用聚合酶链反应变性梯度凝胶电泳和16S rDNA测序检测肠道、粪便和周围土壤中的微生物群落,发现它们与非转基因山羊之间没有明显差异。周等分析了BN大鼠转人乳铁蛋白奶粉中rHLF蛋白的致敏性,发现对BN大鼠的IgE、IgG、IgG2a和嗜酸性粒细胞无明显影响,证明该蛋白对动物的致敏性较弱。徐攀等分析了FSHa/b转基因公猪F1代公猪的生长曲线、血液生理参数、血清生化参数、器官重量和组织病理学。结果表明,除精囊重量外,它们与半同胞非转基因公猪无显著差异。16S rRNA基因测序表明,f 1代肠道微生物菌群结构没有发生明显变化,外源基因在交配母猪、转基因猪肠道微生物、转基因猪场土壤微生物和蚯蚓体内没有产生水平基因转移。

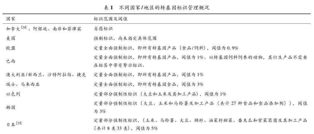
三、标识管理系统

不同国家对转基因生物标签的态度不同,根据国情制定了相应的标签管理制度(见表1)。一般来说,国际标记管理系统主要分为两类,即自愿标记和强制标记。根据标注范围的不同,强制标注可以分为全面强制标注和部分强制标注,即目录标注。全面强制标签是指只要转基因成分含量超过阈值,食品就必须贴标签。

1.自愿鉴定

在加拿大、阿根廷、香港、南非和菲律宾,转基因食品的管理采用“实质平等”的原则,即已被认定的转基因食品与传统食品没有区别,一般不强制添加特殊标签。只有当食品安全发生变化时,如过敏、成分、营养等,才需要特殊鉴别。

2.强制识别

1)美国

美国是世界上转基因技术发展最快的国家,转基因标签的管理分为两个阶段。第一阶段是2016年之前,实行自愿贴标签政策。美国政府认为,只要转基因食品通过审核,本质上就等同于传统食品的安全性,不需要强制标注。第二阶段始于2016年7月29日,美国公布了《国家生物工程食品披露标准》,重新确立了对含有转基因成分的食品进行标签标注的基调。自2011年9月以来,食品安全中心向FDA提交了一份关于“转基因食品强制标签”的请愿书。之后各州相继提出自己的法律。佛蒙特州于2014年5月通过了《转基因食品强制标签法案》,成为第一个颁布转基因食品强制标签法的州。2016年7月29日,美国公布了《生物工程食品披露国家标准》,结束了长达五年的标签战。新法规定,含有转基因成分的食品,应当以下列任何一种方式强制标注:文字、转基因成分说明或者与产品成分链接的二维码,并明确规定饲喂转基因饲料的动物无需标注。然而,需要鉴定的转基因成分的阈值尚未明确。作为世界上最大的转基因作物生产国和消费国,美国对转基因食品标签态度的改变将对世界转基因食品的标签模式产生巨大影响。

2)欧盟

欧洲对转基因产品实行以流程为基础的全面强制性标签制度,即只要原料中含有转基因成分,最终产品是否能检测出来就要进行标签。欧盟根据“消费者知情权”原则和“风险防范原则”,对转基因食品的标签进行管理。1990年4月,欧洲议会发布了《转基因生物向环境释放指令》(90/220/EEC指令),首次提出了对转基因生物进行标识的要求,为欧盟转基因食品的管理奠定了基调。1990年后,欧盟废除并修订了法律法规,扩大了转基因标签的范围。转基因的标签阈值设定为1%,最终产品中转基因物质的含量小于1%,可以免除标签,增加可追溯性要求。由于欧盟对转基因食品的严格要求,以及与美国等转基因主要生产国的贸易争端不断升级,在压力下,欧盟于2003年制定了新的法规,建立了全新的转基因产品跟踪系统,以确保批准的转基因生物及其食品和动物饲料能够从生产到流通进行跟踪,增加了企业在其中的作用;同时,识别阈值从1%提高到0。9%.如果转基因成分来自未经欧盟批准上市的转基因品种,只有当转基因物质的含量小于0时,才能免除标签。被欧洲食品安全管理局认为没有风险后的5%。

3.中国

中国是世界上唯一实施定性标签的强制性标签国家。目前,中国主要根据《农业转基因生物安全管理条例》、《农业转基因生物进口安全管理办法》、《转基因食品卫生管理办法》和《中华人民共和国食品安全法》(以下简称《食品法》)对转基因生物标签进行管理,主要包括5大类17种转基因产品。不允许按规定销售或进口无标识或无标识的食品,2015年新修订的《食品安全法》首次将转基因食品的标识提升到法律层面,明确指出转基因食品的生产和销售要按规定“显著标识”。

四.前景

转基因动物及其产品作为新的生物,可能有潜在的风险,但风险与机遇并存。在我们意识到风险的同时,我们也应该意识到它们带来的机会,我们不应该因为风险而停滞不前,这将导致与其他国家的差距扩大。转基因动物及其产品进入食物链前经过严格的生物安全评价,商业化后按照相应的标签管理制度进行标签。消费者可以根据标识选择是否食用转基因产品。我国政府应充分发挥公信力,尽快制定实施细则和条例,同时联合各大媒体和高校普及宣传转基因知识,避免妖魔化转基因。所有研究人员都应继续走转基因动物的研究和产业化道路,促进转基因动物及其产品的开发和推广。

作者:中国检验检疫研究院动物检疫研究所

转载来源:畜牧兽医,2019年第51卷第2期

1.《转基因动物 转基因动物及其产品的主要管理制度》援引自互联网,旨在传递更多网络信息知识,仅代表作者本人观点,与本网站无关,侵删请联系页脚下方联系方式。

2.《转基因动物 转基因动物及其产品的主要管理制度》仅供读者参考,本网站未对该内容进行证实,对其原创性、真实性、完整性、及时性不作任何保证。

3.文章转载时请保留本站内容来源地址,https://www.lu-xu.com/caijing/1249838.html

上一篇

国米vs巴萨 巴萨VS国米前瞻:红蓝主场战蓝黑全胜 梅西缺席

下一篇

苹果手机没有声音显示耳机模式 Iphone接电话听筒没声音?处于耳机模式?

香满园面粉质量好吗 小麦粉抽检报告:“呕吐毒素”超标居多,香满园、五得利、亲民食品上榜

  • 香满园面粉质量好吗 小麦粉抽检报告:“呕吐毒素”超标居多,香满园、五得利、亲民食品上榜
  • 香满园面粉质量好吗 小麦粉抽检报告:“呕吐毒素”超标居多,香满园、五得利、亲民食品上榜
  • 香满园面粉质量好吗 小麦粉抽检报告:“呕吐毒素”超标居多,香满园、五得利、亲民食品上榜
尼克卡农 黑人至上主义者来了?黑人说唱歌手竟然说白人像未进化完全的动物

尼克卡农 黑人至上主义者来了?黑人说唱歌手竟然说白人像未进化完全的动物

美国脱口秀主持人、黑人说唱歌手、好莱坞著名演员尼克·坎农(Nick cannon)在接受了一次怪异的病毒式采访后,面临反犹太主义和种族主义的指控。因为卡农在这次采访中声称白人“更依恋动物”,“进化程度更低”,而黑人是“犹太人想成为的人”。 在与...

食品科学与工程排名 重磅 | 江南大学食品科学与工程排名世界第二,12个学科进入世界一流学科榜单!

  • 食品科学与工程排名 重磅 | 江南大学食品科学与工程排名世界第二,12个学科进入世界一流学科榜单!
  • 食品科学与工程排名 重磅 | 江南大学食品科学与工程排名世界第二,12个学科进入世界一流学科榜单!
  • 食品科学与工程排名 重磅 | 江南大学食品科学与工程排名世界第二,12个学科进入世界一流学科榜单!
商丘市动物园开放吗

商丘市动物园开放吗

截至2019年12月24日,商丘动物园仍在升级改造中,暂不对外开放。不过来商丘可以去逛逛中国古代四大书院之一的应天府书院,走逛商丘人民公园,逛逛芒砀山、随县北湖等景点。当你来到商丘,你不仅可以参观各种景点,还可以品尝以下美食。水煎包:商丘的水煎...

动物农庄 【好书推荐】《动物农庄(企鹅经典)》

动物农庄 【好书推荐】《动物农庄(企鹅经典)》

内容摘要 奥威尔的《动物庄园》被公认为20世纪最杰出的政治寓言,它通过使用动物与人类作战后建造自己的家园,再现了前苏联的整个历史状况。《动物庄园》已被翻译成20多种语言,遍布世界各地。这些语言中有一些已经成为人们的流行语,与《1984》一起被称...

广州动物园买票要身份证吗

广州动物园买票要身份证吗

广州动物园买票不需要身份证。如果在网上购票,可能需要填写身份证信息。现场取票,如果不扫二维码,可能需要出示身份证。另外,买老人票可能需要身份证。能买到半票的人有以下几种:身高1.2米至1.5米的儿童;6-18岁未成年人,全日制本科及以下学历学生...

水均益女儿 主持人水均益女儿近照,完美继承父亲基因,亭亭玉立好身材

  • 水均益女儿 主持人水均益女儿近照,完美继承父亲基因,亭亭玉立好身材
  • 水均益女儿 主持人水均益女儿近照,完美继承父亲基因,亭亭玉立好身材
  • 水均益女儿 主持人水均益女儿近照,完美继承父亲基因,亭亭玉立好身材

渗透压 动物机体渗透压调节及其机制

dvdf 在畜禽养殖过程中,动物往往会因内外环境的变化而产生各种应激,干扰动物体内水和盐的代谢,导致渗透压的变化,影响动物的生产性能。动物机体必须通过相应的调节机制来适应环境的变化,从而维持生命的正常运转。渗透调节是生物体细胞通过调节水的跨膜流...