当前位置:首页 > 民俗文化

2019全国一卷英语答案 【首发】2019年高考英语全国 I 卷真题解析(含D篇全文翻译)

如果需要分析2019年全国高考英语第一卷真题,可以获得word版本的下载链接。

总的来说,2019年《NMET》全国英语第一册没有出现偏误的问题。题目充满时代气息,词汇有所提高,符合英语学习重视词汇、增加阅读的趋势,也符合英语命题注重基础、综合性、应用性、创新性的规律。今年试题的主要特点可以用“稳、变”三个字来概括。只有在必备知识、关键能力、学科素质、核心价值四个方面做好充分准备,才能真正考好英语。

具体来说,2019年全国高考英语卷一命题具有以下特点:

一是在选材上,围绕人与自然、人与社会、人与自我三大主题,全面考察英语综合运用能力。“环保”、“健康生活方式”等话题最为突出,如:保护海鸟(听课文10)、乞力马扎罗垃圾污染问题(完形空)、北极熊现状(语法空);体育锻炼的好处(听课文9),人缘和心理健康(D条),呼吸新鲜空气息(阅读五分之七),喜欢足球(纠正短文错误)等。还有暑期工作介绍,以志愿者身份给伦敦美术馆写申请信,介绍中国画,体现了英语的适用性、有效性和文化交流性。总的来说,今年的试卷选择还是贴近学生生活的,符合英语作为注重实际应用的语言的特点。

第二,与去年相比,难度有所提高。一方面,阅读文章的词汇量明显提高,一词多义、熟悉词有意义、构词、词块比比皆是,尤其是阅读理解文章D,涉及心理学背景知识,学术词汇多,句子长难句多。另一方面,完成空相对困难。与以往的叙事不同,文章融入了环保主题,增加了理解文章和把握作者态度的难度。文章和选项中有很多低频词,比如粗略,提倡,人工等等。

三、知识考试,强调基础、综合、应用。语法填充空和短文改错涉及的考点和往年一样,都是以基本用法为主,没有任何偏向。

高考真题精校版字| 2019[全国一卷]试题+答案+音频

高考真题精校版字| 2019[全国卷二]试题+答案+音频

高考真题精校版字| 2019[全国卷三]试题+答案+音频

声明

分析内容的版权归Victor English所有。如需转载,请联系我们。

-

-

想要2019年全国高考英语第一卷真题分析电子版?

一分钟就可以免费拿到

第一步:关注Victor英语微信官方账号

第二步:微信官方账号后台回复“1卷”

你可以得到它

1.《2019全国一卷英语答案 【首发】2019年高考英语全国 I 卷真题解析(含D篇全文翻译)》援引自互联网,旨在传递更多网络信息知识,仅代表作者本人观点,与本网站无关,侵删请联系页脚下方联系方式。

2.《2019全国一卷英语答案 【首发】2019年高考英语全国 I 卷真题解析(含D篇全文翻译)》仅供读者参考,本网站未对该内容进行证实,对其原创性、真实性、完整性、及时性不作任何保证。

3.文章转载时请保留本站内容来源地址,https://www.lu-xu.com/guoji/1171027.html

上一篇

6元虚拟主机 百度云学生主机:入门型9元/月,虚拟云主机6元/3月

下一篇

asp是什么 asp虚拟主机是什么意思

海外英语 全国高校创新英语挑战赛主办方《海外英语》杂志简介

海外英语 全国高校创新英语挑战赛主办方《海外英语》杂志简介

《海外英语》是全国高校创新英语挑战赛的主办单位,是经国家新闻出版总署批准,外交部、上海外国语大学、中国科技大学等支持的权威英语杂志。自成立以来,已向全世界公开发行,在国内外产生了巨大影响。国际期刊编号: 1009-5039;国内序列号:34-1...

licked 纯干货 | 英语隐喻知多少

  • licked 纯干货 | 英语隐喻知多少
  • licked 纯干货 | 英语隐喻知多少
  • licked 纯干货 | 英语隐喻知多少

licked怎么读 纯干货 | 英语隐喻知多少

  • licked怎么读 纯干货 | 英语隐喻知多少
  • licked怎么读 纯干货 | 英语隐喻知多少
  • licked怎么读 纯干货 | 英语隐喻知多少
高春娜 全国“见义勇为”模范高春娜 创业为了梦想

高春娜 全国“见义勇为”模范高春娜 创业为了梦想

高春娜(右一)说她不会把创业当生意,而是要认真对待每一个学生。 制造者说 ■“公司再小,也是经,要念经。” ■“创业一点一点磨掉了我的性格,但我的原则不会变,违背良心的事也不会做。” 十年前,她还是个大三学生。春节期间她在回学校的路上,遇到被抢...

2017年《中国有嘻哈》全国总决赛冠军

2017年《中国有嘻哈》全国总决赛冠军

2017年,《中国嘻哈》诞生了两个全国总决赛冠军,分别是GAI和PG one。决赛的时候,选手和教官一起投票,两人的票数完全一样。阿富汗获得第三名,肖佳获得第四名。...

暴力英语 英语差?钟平暴力英语70分保姆解决方案

暴力英语 英语差?钟平暴力英语70分保姆解决方案

英语差?钟平暴力英语70分保姆解决方案 2015年8月4日考研我帮你 我会帮你考研 仅微信号kaoyan 功能介绍:考研我来帮你是一个公益平台,帮助广大研究生实现考研目标。由北京大学、清华大学、上海交通大学、复旦大学、武汉大学、上财大学、南大等...

性感英文怎样写 如何用英语形容“妖艳女人”?

性感英文怎样写 如何用英语形容“妖艳女人”?

男人爱聪明,女人爱漂亮。美丽不仅赏心悦目,而且具有巨大的社会和经济价值。无论什么活动,再加上美女,总能吸引更多的目光。美容销售总能赚到更多的钱。那么男人心目中的美是什么呢?看看下面描述女人的话,就知道了。 以下表达描述的是美丽、曲线、优雅、野性...

星球英语 智学蔚来,纯正母语发音,口语星球让英语更简单

  • 星球英语 智学蔚来,纯正母语发音,口语星球让英语更简单
  • 星球英语 智学蔚来,纯正母语发音,口语星球让英语更简单
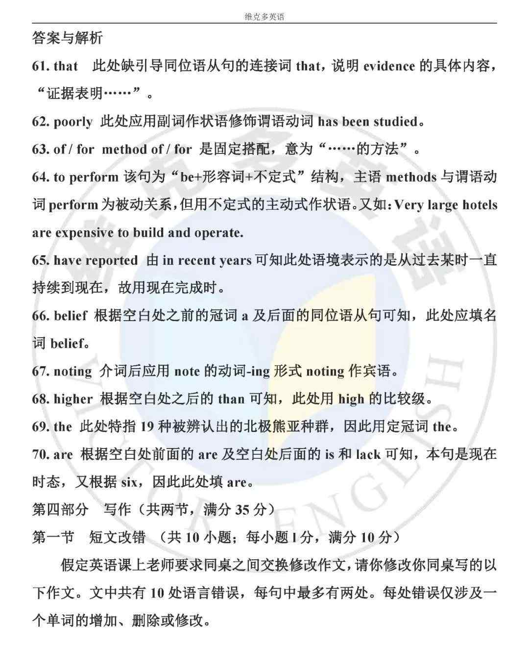
  • 星球英语 智学蔚来,纯正母语发音,口语星球让英语更简单