艾灸基础知识

01

选择艾草

茵陈苦温熟,纯阳。能回阳死阳,通十二经,走三阴,调气血,驱寒湿,温子宫,止一切血,温中,调经安胎,……有了它,能渗透一切经络,排除一切疾病。

02

针灸方法

悬灸

沿经络方向轻轻按压穴位两侧的两指,两指之间应施灸。儿童应该用温火慢慢烘烤,直到有腮红或水分和皮肤潮红。

麦粒灸

3或5粒,取正数。将凡士林或体液涂在艾灸处的皮肤上,将艾捻成麦粒大小,用串香或香烟点燃,感觉热后立即取出。

03

艾灸顺序

先阳后阴,先上后下,再回到胸腹部,先四肢后躯干。同经宜灸后灸,不宜灸。

04

艾灸时间

艾灸的最佳时间是白天日出后,因为这个时候自然和人体的阳气开始增长。如果在这个时候进行艾灸,身体可以跟随天地阳的上升趋势。可以说事半功倍,就像有些阳虚气虚的人,手脚冰凉,免疫力低下,大便不成形,效果更理想。

05

艾灸后保养

艾灸后,应预防感冒,避免吃冷的食物。艾灸后可能出现头热、口干、倦怠等症状,这是正常现象。艾灸的逆序也会引起类似症状。这时可以停止艾灸。艾灸时或艾灸后可以喝点温开水,或艾灸后可以生火回元。儿童可灸涌泉穴,成人可灸足三里缓解或消除上火症状。

人们所理解的中医

中医是温和医学、平衡医学、预防医学、时间医学、全息医学和实用医学

01

血气理论

无极生太极,太极生两极,两极生四象。气是阳,血是阴;气能生血、养血、带血;血是气的主要载体。血多容易发脾气,血少胆小多动。气可以分为元气、宗气、戚颖和围棋。生命力是生命的核能、动能,来自自然,后天无法滋养,宗气、戚颖、围棋则由天水谷气、呼吸气滋养。

宗气可以滋养肌肉和四肢。戚颖是血液流动的动力。守护之气位于肌肤之间,可以保护肌肤不受侵害。关元,顾名思义,是封闭元气的穴位,在古代常用于治病救人。垂死的人,如濒死或溺水的人,可以用沈度汤和艾灸来强身500。正常人不用轻易动用先天储备。神虚是身体的指挥中枢,发出信号引导气血运动的方向。

02

《伤寒论》和《杂病论》

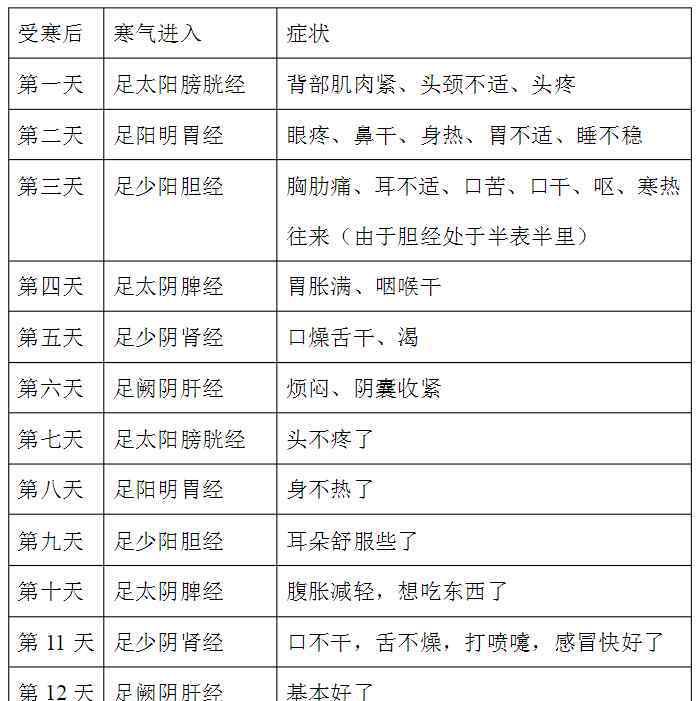
感冒的主要原因是感冒,风府是人体最脆弱的一点。人感冒后,寒气在人体内运行,到达不同的经络和不同的部位,人就会表现出相应的各种感冒症状。冷入体内:

感冒前三天会出汗。杂病论中,病因是情志所致,从肝郁开始,先蔓延至脾。在肝病中,病气在体内各种经络的感觉传递顺序与伤寒感冒相反。

03

儿童保健灸

主要是加强行气保护,防止外界空气侵入皮肤。胃气满则寒不易侵。沈竹穴是提高儿童免疫力的第一穴,几乎可以治愈儿科所有疾病。保健:3-17岁可灸体柱,17岁以上可加灸风门。治疗:3个月以上或断奶后的婴儿可根据需要艾灸。麦粒艾灸每次3-5个强,悬灸的艾灸会停止,直到发红。

注:足三里30岁以后才能艾灸。艾灸后可以听得很清楚。儿童足三里艾灸会影响发育。

风门关,舒菲,孩子感冒咳嗽。艾灸治疗大椎病,小儿感冒发热,胸腹部穴位:中胃,小儿食欲不振,腹胀,舒天,大便,双向调节。水,水路,水相关的肉类滑动门,减肥。

04

中医五行

05

穴位选择的应用实例及思路

先找标准,不辨症状,辨症状

过敏性紫癜可保护身体柱,脾俞,舒歌和肺气肿。

肺痈的保健。

哮喘患儿,大椎病、定喘病、大骨病、舒菲病均可灸。

乙肝保健肝俞、沈竹或大椎、脾俞、足三里。

重症肌无力的保健从脾俞开始,以百会结束。

后天调理艾灸足三里、脾俞、三阴交。

更多评论

珠江保健是广东广播电视台珠江频道下的一个保健服务平台。珠江杨康提供医疗保健和居住、妇幼保健、健康咨询等服务。,并努力为广大受众提供最优质的卫生服务和信息。

珠江健康,健康。

服务包括

国内航线

杨康逗留

健康咨询

护理用品

服务承诺

真实数据

珠江医疗保健承诺平台展示的服务人员信息真实,受众可以查询。

完整的文件

珠江医疗保健承诺平台展示的服务人员均具有专业资质和资格证书,证书齐全。

质量保证

珠江杨康研究所销售的商品质量有保证。如果有任何质量问题,请随时退货。

专业客户服务

珠江杨康有专业的客服随时解答观众问题,为观众提供人性化的售前售后服务。

广东电视台珠江频道

微信公众号

GDTVZJPD2013

微博@珠江频道

朱珠加鸡腿,点一个看!

1.《小儿夜哭是怎么回事 宝宝夜哭夜闹怎么办?这个办法不吃药不打针的保健方法你一定要知道!》援引自互联网,旨在传递更多网络信息知识,仅代表作者本人观点,与本网站无关,侵删请联系页脚下方联系方式。

2.《小儿夜哭是怎么回事 宝宝夜哭夜闹怎么办?这个办法不吃药不打针的保健方法你一定要知道!》仅供读者参考,本网站未对该内容进行证实,对其原创性、真实性、完整性、及时性不作任何保证。

3.文章转载时请保留本站内容来源地址,https://www.lu-xu.com/yule/1631818.html