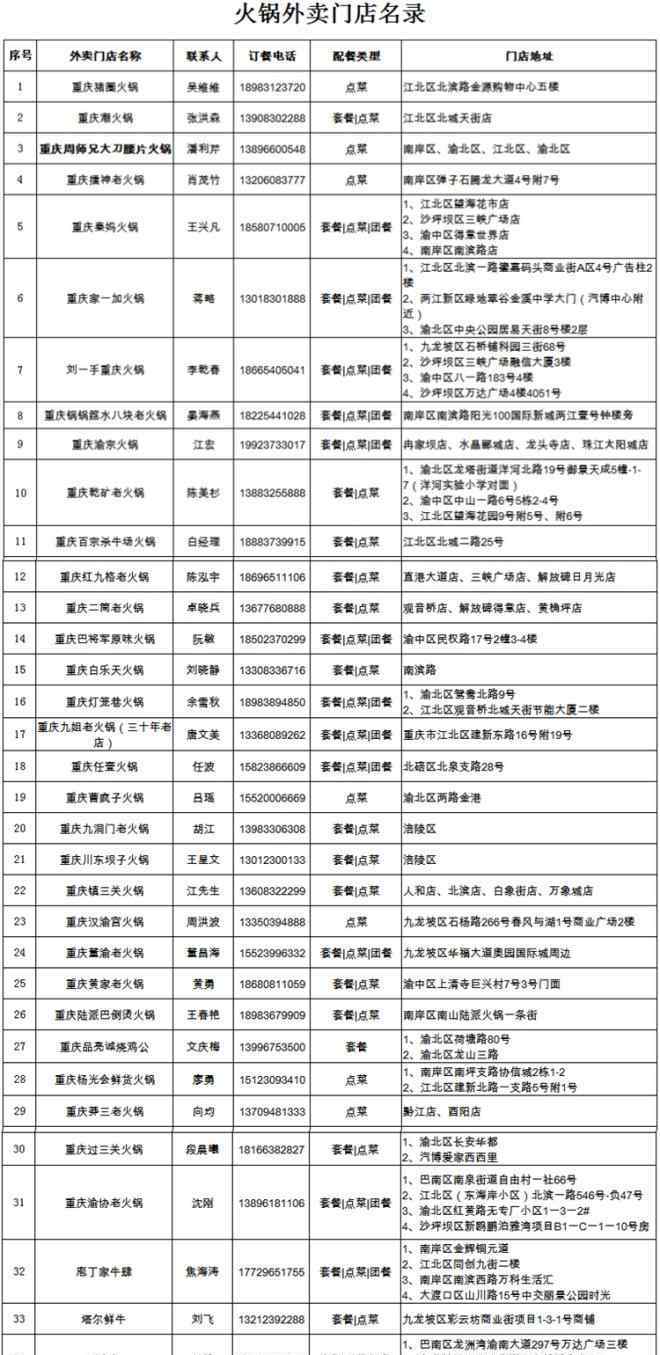
想在家吃正宗的重庆火锅怎么办?别担心,这35个火锅品牌的72家火锅店,你都可以随便点。
2月13日,重庆火锅协会在重庆整理出35个火锅品牌,共72家门店,覆盖主城区所有区,涪陵、酉阳、黔江。这些门店主要为区域内的家庭、个人、企事业单位提供零接触火锅外卖服务,具体配送和取货地点由双方商定。
重庆火锅协会在重庆市商务委等相关部门的指导下,在会员企业自愿注册的基础上,筛选出35家门店,72家外卖服务。
据报道,这些火锅店每天都必须经过严格的防疫和消毒,值班服务人员每天上下班都必须坚持严格的体温测量。蔬菜和其他配料的采购必须每天严格管理进出台账,确保配料的新鲜和安全。采购人员必须每天测量体温,并向他们去的地方报告。一旦温度异常,他们一定不能去上班。
订购单位可以通过电话预订。交付方式包括第三方非接触式交付和订购单位自行收取。在价格和结算方式上,订货单位、家庭或个人应与火锅店协商。

1.《重庆火锅品牌 重庆市内35个火锅品牌72家门店推出外卖服务》援引自互联网,旨在传递更多网络信息知识,仅代表作者本人观点,与本网站无关,侵删请联系页脚下方联系方式。
2.《重庆火锅品牌 重庆市内35个火锅品牌72家门店推出外卖服务》仅供读者参考,本网站未对该内容进行证实,对其原创性、真实性、完整性、及时性不作任何保证。
3.文章转载时请保留本站内容来源地址,https://www.lu-xu.com/tiyu/1318421.html















